With SOLIDWORKS® Flow Simulation 2021, you can solve additional types of computational fluid dynamics (CFD) problems and improve the processing of project results. Below we describe a few of the enhancements in Flow Simulation 2021. For a complete list, download the What’s New in SOLIDWORKS 2021 PDF.

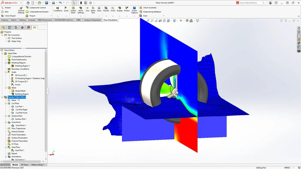
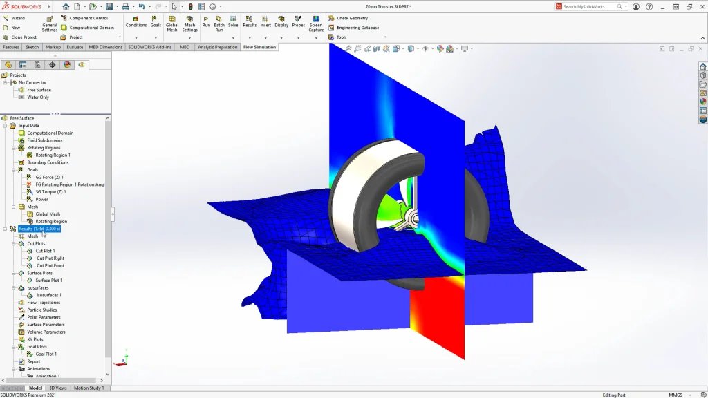
Fluid Flow of Rotating Components
Rotating Region is a powerful feature that is used to simulate the fluid-driving motion of rotating components. In SOLIDWORKS Flow Simulation 2021, Rotating Region can be combined with the Free Surface feature. This combination is ideal for mixing tasks, and it can be leveraged further to gain more insight on product performance.
We simulated the torque and power requirements of the thruster depicted below as it interacts simultaneously with two separate fluids. We created goals to track these outputs, and by going to the history section of the Goal Plot, we monitored the torque and power values throughout the duration of the study. With SOLIDWORKS Flow Simulation 2021, additional columns in the summary table make it easier than ever to find the maximum values and when they occur.

Visualize Results
You can create common plots to visualize results even more efficiently by using the new Create-Plots-From-Scene command. You can even simultaneously create the same plots in multiple projects by merely activating the plots to view them.

If you create one or multiple plots you will use in other projects, simply show the desired plots and choose the new Create Scene Template option. This enables you to create your various custom plots in any other project with just one command.
Heat Transfer
Another common application for SOLIDWORKS Flow Simulation is heat transfer. The vehicle enclosure depicted below has multiple electrical components inside that generate heat. The enclosure itself is designed to act as a heat sink. But how can you determine exactly how the heat moves from one place to another?

The Flux Plot provides a graphical interface that enables you to quickly understand where heat is generated and where it goes. A new option in this Plot groups all items by type so you can quickly check the energy balance of the simulation and ensure that your study has fully converged.
Cropped Regions
You can now investigate specific areas of a model by creating a cropped region. When you click the automatic plot Min and Max options, they are calculated from this cropped region, so you can clearly communicate the range of values without further manual modifications.

Improve your simulation-driven design tasks with expanded capabilities and even more efficient results processing with SOLIDWORKS Flow Simulation 2021. Explore all the What’s New in SOLIDWORKS 2021 videos at https://www.solidworks.com/product/whats-new and contact your local reseller for more details.
