SolidWorks have always been a leader when it comes to multibody modelling- since its introduction in SolidWorks 2003 developers have continued to strive and improve the way that we can work with them- so much so that multibody modelling rivals assembly modelling when it comes to functionality. In recent releases we have seen the introduction of sheet metal multibodies, enhanced weldment cutting lists, use of mixed materials, and most recently exploded views. The choice whether to use multibody techniques instead of assemblies is always down to user preference but for me the ease and range of methods to add, subtract and extract common interferences from multibodies makes it my choice. I stumbled upon a great forum post (link), created by Mark Biasotti back in 2011,which opened up the discussion to the user base simply titled “Multi Body Modelling- What Can We Do Better?”
Whilst there are over 200 replies, I only had to scroll to the 2nd reply to find two of the three enhancements submitted by the user had been added by the developers in SolidWorks 2013, thus proving the great enhancement request mechanism that we have- so obviously keep them coming in.
I could probably write an entire SolidWorks training program on the subject of multibodies -in fact it already takes up two lessons in the Advanced Part course, one lesson of Surface Modelling and is used throughout the Mold Design course- but here I want to focus on the Boolean operations- namely the combine tool- but also discuss other methods of achieving this same result- perhaps using methods you weren’t aware of. So let’s start with the most frequently used feature in this family- the Combine tool.
Within the Combine feature (Insert > Features > Combine) there are 3 options- Add (Union), Combine (Intersection) and Subtract. Below is an example of subtracting the volume of the Hook, from a block representing the mold tool- this then produces a cavity in the shape of the part. Note- using the Combine feature with the Subtract option, the “Body to Combine” (in this case the Hook) disappears as it becomes absorbed in the feature. You therefore may wish to create a copy of the body first using the Move/Copy feature.

Next up are a couple of features exclusively used when Top Down Modelling in an assembly- the Cavity and Join features. These both live in the Insert > Features menu but can only be used in an assembly when editing a part. Join allows you to create a union of two invidual part files, gluing them together to make a new one, while Cavity is great for mold tool designers as you can subtract a design component from a tooling block, adding a scale/shrinkage allowance at the same time. The result is the same as the Combine feature but both parts are retained as separate files, and have an external reference between each other in case of any design changes.

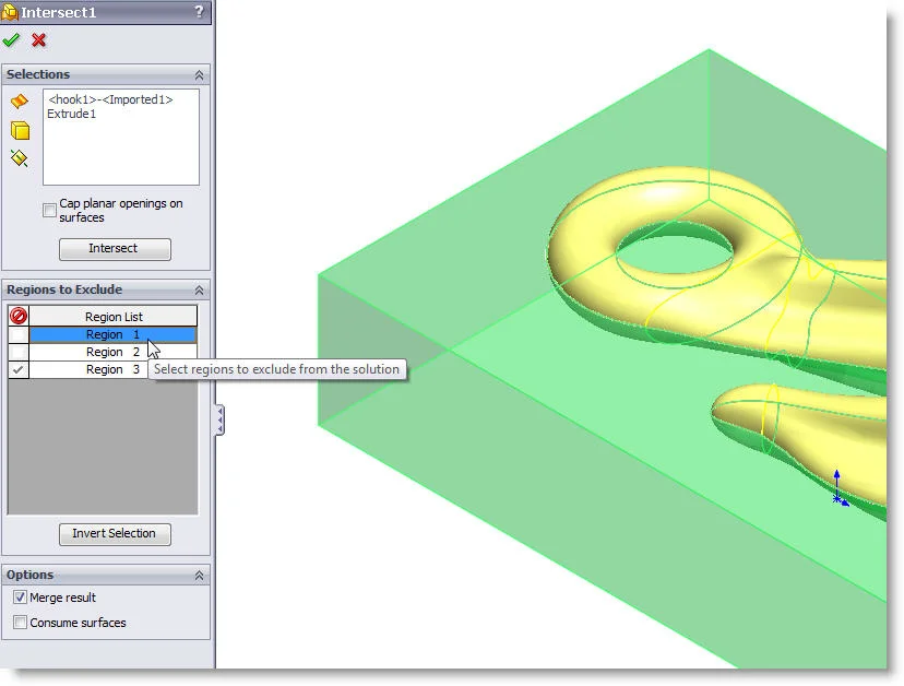
Next we have, in my opinion, the highlight of the 2013 release- the Intersect feature. A great way of making tricky solid and surface model interactions so much easier. For this model set, the Intersect simply defines the three regions that are found when the bodies overlap, and the user excludes those they don’t want. Initially the Intersect feature was a tricky one to understand, but having been implemented in training courses, in place of long winded methodologies used in the past, it really is a great, and unique feature to add to our toolset.

Last, but by no means least, is the Indent feature- generally not associated with Boolean functions, as it is intended to be used as a means of forming and shaping thin wall structures. It has, however, a simple tick box which completely changes the way the feature works. It can be used in multibody part or top down assembly environments, and better still has the facility to create a clearance between the combining components. I always like to throw this feature into the mix when teaching training courses, as I find it so much easier to use than the others.

So there you have it. We really are spolit for choice when it comes to modelling with multibodies- whether it be in the part or assembly environment. We have tools and features that other CAD systems can only dream of, and they really do allow us to design the best products in the most efficient manner.
***
Adam Hartles is an Elite Application Engineer (CSWP and CSWE included) at Solid Solutions and heads up our training team. He has been working in the Reseller Channel for 8 years in a post sales technical role.
