Among the hundreds of new features and enhancements packed into SOLIDWORKS 2017 is 3D Interconnect, which enables users to collaborate on all major proprietary CAD formats in a way similar to native SOLIDWORKS files.
Do you need to insert a valve in Autodesk Inventor™ format from a supplier into your SOLIDWORKS design? Do you need to use SOLIDWORKS to design molds, tooling and fixtures around your client’s Creo® or CATIA data? Does another department of your company at a different location send you Solid Edge® files and you need to complete the entire design in SOLIDWORKS? Or do you need to resume a legacy design in UG NX™ format now that your company has switched to the SOLIDWORKS platform?
If yes, you are not alone. However, there have been many CAD interoperability challenges: unreadable files, lost features, misaligned geometries and duplicated files, which could result in massive remodeling time, crippling design discrepancies, messy data management and delayed productions. A report by the National Institute of Standards and Technology (NIST) in the United States estimated that “imperfect interoperability imposes at least $1 billion dollars per year on the members of the U.S. automotive supply chain. These costs are primarily due to supporting multiple computer-aided design (CAD)/computer-aided manufacturing (CAM) systems and correcting errors in product data exchange.” (Source: Interoperability Cost Analysis of the U.S. Automotive Supply Chain).
Wouldn’t it be nice if we could collaborate on all major proprietary CAD formats similar to native SOLIDWORKS files? Wouldn’t it be nice if we could focus on design and forget about CAD formats? Wouldn’t it be nice when source CAD files were updated, those updates could be reflected in SOLIDWORKS automatically?
Now this dream has come true, thanks to SOLIDWORKS 3D Interconnect in the SOLIDWORKS 2017 release. 3D Interconnect is a new functionality that allows users to read all major 3D proprietary CAD files into SOLIDWORKS and use them in the same way they would use native SOLIDWORKS files. It bypasses the entire data translation process, opens 3D CAD files directly as if they were created in SOLIDWORKS, and updates the 3D references along with surrounding SOLIDWORKS designs upon external changes.
Let’s walk through a quick workflow to illustrate. The pulley in Figure 1 was designed in Creo. We can now open it in SOLIDWORKS 2017 just like a native file. It’s inserted as a virtual component in the feature tree. Its node icon showed a green arrow pointing to the left indicating it’s referencing an external CAD file. Furthermore, we can directly work on this model, rather than on any duplicate copies. For example, drag-and-drop SOLIDWORKS library features such as a keyway and a curved slot onto this model and constrain them to the edges on this Creo part.

You may have noticed the interference between the curved slot and its stop at lower right corner in Figure 1. This issue had to be fixed in a new revision as shown in Figure 2.


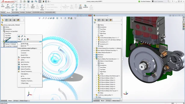
3D Interconnect not only recognizes the prt.2 file, a unique Creo revision format, but also tells us an update is available using the tree node icon with a refresh circle in Figure 3.
All we need to do now is to right click on this tree note and select Update Model in its context menu. Figure 4. Update the model to a new Creo revision.

This new revision will be automatically reflected in both the part and assemblies using this part as shown in Figure 5.

Before you ask, here is a detailed breakdown of the formats and versions supported by 3D Interconnect 2017:
- PTC o .prt, .asm for Pro/E 16 – Creo 3.0
- Autodesk Inventor o .ipt for V6 – 2016 o .iam for V11 – 2016
- Solid Edge o .par, .asm, .psm for V18 – ST8
- Siemens NX o .prt for UG 11 – NX 10
- CATIA V5 o CATPart, .CATProduct for V5R8 – V5R2016
I hope you find this enhancement relevant and exciting. For more details, please check out the SOLIDWORKS 2017 Launch website or contact your local reseller.


