SOLIDWORKS Electrical Schematic has added many new features this release to make completing electrical design projects easier than ever.
The new Project Preview option, accessed from the Project Manager, lets you review a projects’ contents prior to opening it. This is particularly useful when using SOLIDWORKS Electrical as an Add-in with DraftSight – where you want to open only one schematics sheet. Use the Filters tab to quickly narrow down schemes in a large project, making it easy to locate a specific sheet. The Viewer also allows you to review and export any project report, even if a drawing has not been generated as a project sheet.

Performance is always top of mind at SOLIDWORKS, and 2020 includes enhancements to improve working with large projects. These are projects with hundreds of schematic sheets or from-to connection details. Improvements were made both within the User Interfaces as well as behind the scenes in data processing. You will notice these improvements all over the software, including the cable manager, the document browser panel and report previews, as well as when using functions like copy/paste or delete with books, folders and schemes. The average performance increase across these areas is 85%. Some performance improvements are accompanied by neat User Interface updates such as defining the number of displayed rows in a report preview and a toggle button to update schematic sheet previews.

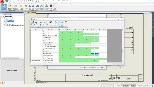
SOLIDWORKS Electrical 2020 also has new functionality to help keep your design data secure and accurate. SOLIDWORKS Electrical has always had five user rights profiles with tiered permission levels that control how much users can view and modify in the software. New in 2020, you can create custom profiles where each functionality can be enabled and disabled individually. You can use an existing profile as a template for a custom one by selecting an existing profile before clicking “New profile.” Open the Feature Grid to manage access to the individual elements of each feature pack. Administrators in 2020 now have granular control over user rights with just one click.

SOLIDWORKS Electrical 2020 has added the ability to number different wires by style when on the same equipotential. This is needed in many different scenarios, from grounding circuits to industry-specific standards. For the connected wire styles to retain their independent properties and numbering formula, numbering must be by wire and the wire styles must be in different wire style groups. Wires can either be connected at a component connection point or by attaching one wire’s end to a segment of another. When using this functionality, it is important to keep in mind that SOLIDWORKS Electrical determines which wire style to use based on the wire’s origin. Wire origin can be viewed and modified from the Wire Cabling Manager.

Row numbers in reports improve readability and are essential when creating reference to Bill of Materials’ items. Previously, generating row numbers required SQL expertise as you had to directly modify the query that populates the report. Now in 2020, add rows to any report with just one button click – no need to make any SQL query modifications. Sorts, breaks and filters can still be applied without disordering the report results since these row numbers are not tied to specific data rows. SOLIDWORKS Electrical 2020 makes it easier than ever to get your reports ready.

Another important part of completing design projects are adding design notes. A common method to convey these are text and balloons with leader lines. New in SOLIDWORKS Electrical, these annotations have a dedicated commands, as well as a style manager. From the style manager, use the editor to define the appearance details. In addition to important details like block shape and scale, the editor can be used to specify line segments, landing details, arrowhead symbols, spline leaders and more. If you have added row numbers to your BOM, you can use leader lines to reference the item numbers for a robust 2D Cabinet Layout drawing.

It’s easy to finish design work and get products to market quickly with SOLIDWORKS Electrical 2020.

