You can quickly create complex, organically shaped 3D models in the browser-based design tool, 3D Sculptor. Because 3D Sculptor is easy to learn and use, you can start with a 3D shape or a 2D surface and easily push, pull, scale, crease, and bend your Sub-D model to get the shape you desire—similar to modeling clay, but on a computer.
We recently added updates to 3D Sculptor. And just as a reminder: Since updates to our cloud-based portfolio of products happens automatically, you don’t have to worry about downloading or updating a new version manually—that’s taken care of for you.
Here are a few of the most important new capabilities you’ll see in 3D Sculptor.
Option for Creased Edges on Primitive Shapes
Now 3D Sculptor gives you the option to create primitive shapes with creased edges: you can easily toggle between the two. This functionality applies to the box, cylinder, and cone primitives.
The ability to automatically create subdivision primitive shapes with creased edges speeds up modeling efforts since you no longer have to crease all the edges of your primitives manually. Also, because 3D Sculptor’s user interface is “sticky,” it remembers what type of edge (soft or sharp) you used in your most recent design, and it continues using that edge going forward.

Copy/Paste Subdivision Features
Any part may have several Sub-D features. Now you can quickly copy and paste features you want to reuse in another location in your design. Once pasted in the new location, you can manipulate and edit the feature since all data are copied from the original feature.
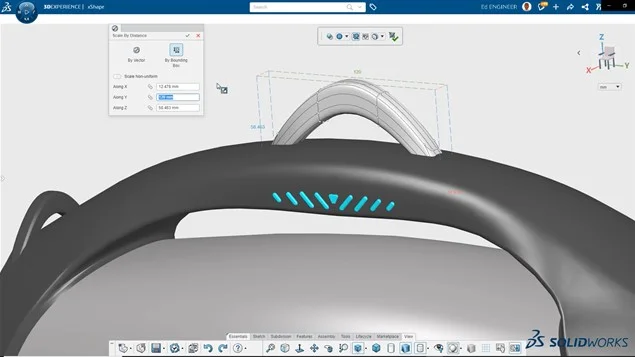
Bounding Boxes
One of the challenging aspects of designing in Sub-D is sizing objects that are merely pushed and pulled into an aesthetically pleasing form. Because you are not working with specific dimensions, the model’s scale is not always readily apparent. The bounding box tool displays a bounding box around the subdivision feature and its dimensions, which enables you to monitor your design’s size and scale.

You can also use the bounding box to resize or scale subdivision features uniformly or non-uniformly. Uniform scaling ensures that a change in one dimension along the X, Y, or Z planes scales uniformly with the remaining dimensions.
With non-uniform scaling, a change in one dimension on the X, Y, or Z planes will not affect the remaining dimensions. For example, you could stretch a Sub-D feature in the X direction only, without affecting the Y or Z planes.

Design Flexibility
3D Sculptor gives you the flexibility to work from any location with an internet connection and a browser. With 3D Sculptor you no longer need to lug around your CAD workstation or even a laptop since your computing horsepower comes from the cloud on the 3DEXPERIENCE® platform. You can design from anywhere, at any time, on any device.
Click here to learn more about 3D Sculptor and how it seamlessly integrates with SOLIDWORKS®. Contact your local reseller for more information or to start a trial.


