1. The Art of ‘Virtual’ Stone Skipping

3D CADApril 30, 2015

The Art of ‘Virtual’ Stone Skipping

After a seemingly never ending Winter, Spring has finally come to New…
AvatarStephen Endersby
Share

After a seemingly never ending Winter, Spring has finally come to New England which means my dog walks can roam along the beautiful seacoast without the danger of being blown out to sea. One of my favorite beaches has an area covered by handy-sized stones which are just perfect for throwing and trying to skip over the waves.

Now being English, with a passion for aircraft and history, I cannot help but think of the work of Sir Barnes Wallis as I walk and skip stones over the waves. The story goes that prior to the 1943 Dambusters Raid, Sir Barnes Wallis spent weeks and months experimenting with marbles. His goal: to understand the complex physics involved in skipping objects off water before committing to flight tests and scale prototypes. And that got me to thinking, could you simulate a stone skipping on the water? It’s a very simple problem to describe in words, but one that’s very complicated to solve as it involves the modelling of motion dynamics, aerodynamics and hydrodynamics.

Once I returned to the office I gave a call to my good friends at SSA to bounce (pun intended) a few ideas off them. In a strange alignment of happenstance, SSA had given their intern the task of recreating the work of Sir Barnes Wallis using Abaqus from SIMULIA. SSA are masters of FEA, and Abaqus in particular, and they were using the Coupled Eulerian Lagrangian (CEL) method in Abaqus to model the fluid structural interaction of a marble skipping over water.

Put very simply the CEL method allows engineers and analysts to simulate time dependent processes that involve extreme deformation, or the calculation of the interaction of fluids and structural components amongst other capabilities. You can learn more by clicking here.

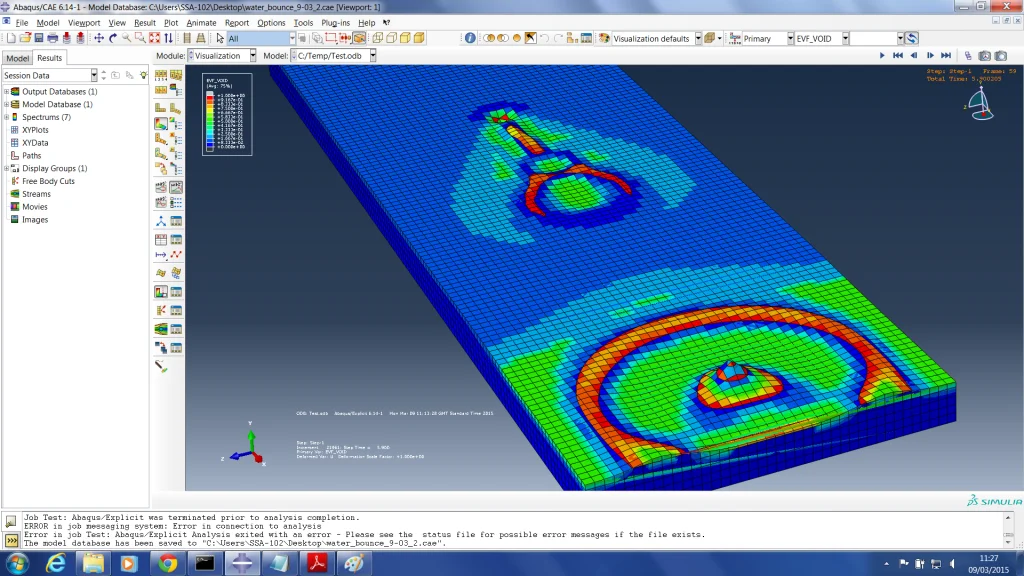
In this model, the guys at SSA ‘threw’ a 10cm diameter steel ball with an initial velocity, Vx=10m/s, Vy=1m/s and an angle of attack 5.71° at a 5m long, 2m wide, 0.5m deep strip of water. Gravity was enabled together with the multi-physics response of the ball and water.  CEL technology provided the tools for SSA to capture the time dependent aspect of the ball/water interaction in a single dynamic analysis.

The results SSA were able to generate were amazing. What took Sir Barnes Wallis weeks and months of physical testing SSA recreated in days. I will let the images speak from themselves, but you can clearly see the impact areas, the wash created by each impact, and the number of bounces for each ‘throw’.

The analysis allows us to see the rapidly shortening ‘skips’ as the ball loses energy before it finally sinks.

The great thing about simulation is that now SSA have a ‘working’ simulation model it is a relatively simple step to throw other objects or varying the initial conditions of the ball to achieve the perfect ‘throw’.

Now I don’t claim to be an expert in the application CEL technology, but if you have a problem where you want to capture time varying results, include multi-physics interactions and large displacements/deformations are involved, then CEL technology is the way to go. I am constantly amazed at the power that today’s engineers have available to them. If you can dream it then with SOLIDWORKS and Dassault Systems you can design, test, and validate manufacturing and assembly processes before a single part has been produced.

Subscribe

Register here to receive a monthly update on our newest content.

Get the latest articles in your inbox.

Receive updates on content you won’t want to miss!