Learn step-by-step instructions on how I created my very first xDesign model using only surfacing tools. The model I created, a shovel, comes in many shapes and sizes and has helped humanity since the Neolithic period to move dirt, dig a hole, or remove snow. I am more than sure everyone who reads this has one or several varieties of this ancient tool stored away somewhere.

The first step is to have a game plan. E.g. creation of sketches, planes, etc. Is the blade created first or does the collar come first? I went with creating the blade first is probably the best approach with the step being last, but fear not nimble cad guru! You can rearrange sketches and features to your liking in xDesign just as easily as you can as in SOLIDWORKS. Let’s begin… Did you know you can create a Linear Pattern of planes? I mention this tip in my technical blog post from last month, along with other valuable tips & tricks. Select the Linear Pattern tool, pick the plane you want to pattern from the Design Manager tree, then the direction, select your spacing distance, how many instances, click the green check and that’s it! You can also create a Circular Pattern of planes too. These planes will me used for the sketches that create the loft in the next step.


On the first plane, I create a curved sketch on then proceed to convert that sketch to each subsequent plane. Using the Loft tool, I select each sketch, front to back, which creates the lofted shape required to form the shape of the blade.

To create the collar, I need a guide sketch to create planes for the round tube profile and geometry for the lofted profile that will intersects with the surface for the blade so I can trim away unnecessary geometry.

Using the Surface Extend tool, I extrude geometry beyond the collar, then use the Trim Surface tool, select the Mutual Trim option, show all regions to select the surfaces I want to remove.


I need to add geometry for the step but I have an edge that intersects with the collar. This is where sketches and the split tool can be your best friend, especially in this case. I need to split the surface of the blade, which will create the geometry needed to grow a ruled surface from the back edge.

Using the Ruled Surface twice, which has an option for angular direction built into the tool, I create the step of the shovel. The first Ruled Surface extends slightly beyond the edge, which will allow room for radius of the step and pull the edge away and let the geometry merge nicely into the collar. The second Ruled Surface is for the 90° flange that will create the step. I could have used Surface Extend too; either would have worked.

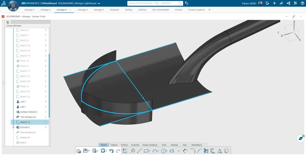
To make the tip of the blade, I need to create a radial sketch then Surface Extrude above and below the blade geometry, and remove the outer geometry with the Surface Trim tool. I could have used the Split tool and selected Delete Face; either option would have worked but it also adds one more step.

Knit all surfaces together, add a few radii before the Thicken command, and then add some fillets to the thickened solid model for each step.

And that is how you create a shovel using only surface features in xDesign…very easy to do!

