Recently, some users have been asking about whether SOLIDWORKS MBD complies with the continuous feature requirements for ASME Y14.5-2009 standards. The standards specify two use cases shown in the figures below. One case involves coaxial same-sized holes, and the other involves multiple co-planar faces divided by grooves.

Figure 1: ASME Continuous feature standards
It is of great importance for SOLIDWORKS MBD to comply with these standards. Although these features (holes or planes) are disconnected, they are to be manufactured and inspected together continuously. Hence, they are called continuous features. I created some test models of my own to share with you how SOLIDWORKS MBD is complying with the latest industry standards.

Figure 2: Test model for continuous features, internal cylinders

Figure 3: Test model for continuous features, internal cylinders

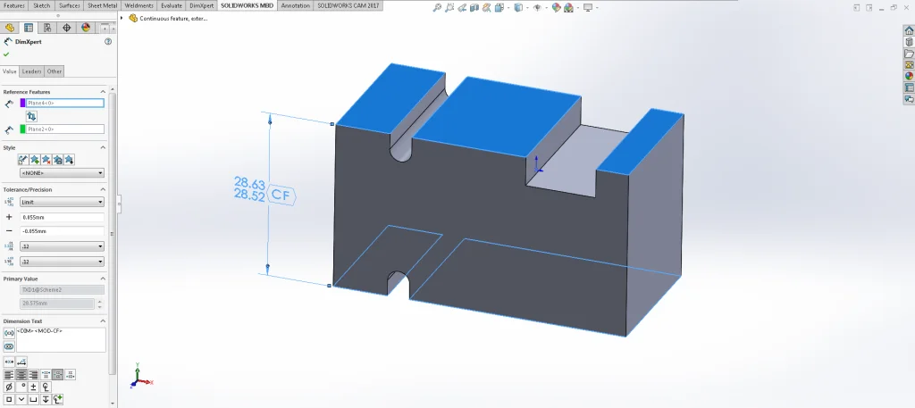
Figure 4: Test model for continuous features, External Width

Figure 5: Test model for continuous features, External Width
I created these models to show the compliance of SOLIDWORKS MBD to the ASME continuous feature standards. Notice how MBD has the ability to highlight both features of the part when the single DimXpert annotation is selected. This graphical representation of the continuous feature helps remove any misconception during manufacturing. To achieve these results users can create a compound feature, which I demonstrate in some short videos below. Also to aid in the compliance with ASME standards users can easily add symbols to DimXpert annotations like the continuous feature symbol (CF) seen above. Symbols can be added from within the DimXpert manager under the dimension text category. Compound features and symbols are just another great way that SOLIDWORKS MBD is able to identically recreate and comply with the leading-industry standards.

Figure 6: Add symbol icon (left), SOLIDWORKS Symbol library (right)



