Join 3DEXPERIENCE Works Industry Process Consultants Mike Sande and Michael Steeves as they explore how to leverage SOLIDWORKS data for simulations on the 3DEXPERIENCE® platform. Tapping into SIMULIA’s advanced portfolio of simulation solutions, Michael utilizes a SOLIDWORKS model of the LID Boss product encased within a cardboard box as an example and then brings it onto the cloud-based platform for testing.
Buckle up your FEA seat belts as Michael discusses simulation setup, material challenges, recreating simulations from scratch, and all the twists and turns along the way. He’ll also show how to speed up testing by solving on the Cloud, as well as tips for reusing and revising simulations. In this episode, Mike and Michael analyze a product created by The Center for Advanced Design called LID Boss—a touchless lid dispenser—which certainly achieved “product-market fit” during the pandemic.

Because the LID Boss team had to package and ship their product around the world, they examined the intricacies of validating the packaging with drop test studies to maximize container strength for the rigors of worldwide shipping.

In the packaging setup, Michael shows us the SOLIDWORKS 3D model representations of the first iteration that will be used to run the virtual drop test simulation. These include items like the box, and a simplified version of LID Boss components, such as the gravity tube, which includes the lids. Materials are foam and cardboard.

Michael explains that any SOLIDWORKS user can take advantage of what’s being shown in this LIVE Design episode by connecting their seat to the 3DEXPERIENCE platform. As Michael modifies the model, it gets saved to the platform, so anyone on the team can access it from any location or device.

But of course, there is a lot you can still do in SOLIDWORKS alone, including repurposing the sheet metal design tools to model a cardboard box! Unconventional, but SOLIDWORKS 3D CAD works quite well for packaging design.

Mike Sande discusses how the LID Boss team initially evaluated their packaging setup with real-world testing. Part of it involved sending packages containing the LID Boss product all over the country. This took weeks and weeks, covering great distances to see what happens in transit. Not surprisingly, the massive battery of “manual” tests costs considerable time and money. Therefore, the idea of using simulation was immensely appealing to the LID Boss team since it could shave off substantial time and money from the testing process and thus expedite the delivery of the final product.

Here, Michael does a deep dive on material modeling inside 3DEXPERIENCE Works simulation tools based on the simplified packaging model shown earlier.

In getting ready to set up the analysis, Michael shows off different procedures available in 3DEXPERIENCE Works simulation tools, such as various forms of buckling analysis, static perturbation, implicit and explicit dynamics, etc. Mike Sande points out the idea of “failing early and often” and the importance of virtualizing failure before going into production with tools that can help you virtually validate well beyond just static failures.

Michael pulls up a handy simulation setup wizard inside our 3DEXPERIENCE Works simulation tools, including the setup of boundary conditions, loads, and of course, meshing.

Michael continues to dive further into 3DEXPERIENCE Works simulation and what can be accomplished with the tools. In this instance, he shows that you can define the amount of time a given step takes in terms of the action occurring within the simulation. Michael sets up the simulation so that the box is extremely close to the surface, representing the floor in this case.

Michael points out that with the sophisticated tools available within 3DEXPERIENCE Works simulation, you can choose whether you run your simulation locally or in the Cloud, freeing up your local computers for other projects.

Besides showing how he would set up and run this simulation, Michael also shows other platform benefits, such as automatic relation capture between different models and their simulation results.

Michael continues to explore the functionality found within the 3DEXPERIENCE Works—beyond just simulation. Within the Collaborative Lifecycle app, he shows how you can make a new revision from your browser window for both the model and its simulation. This is very useful if you want to make changes or alterations while keeping history intact.

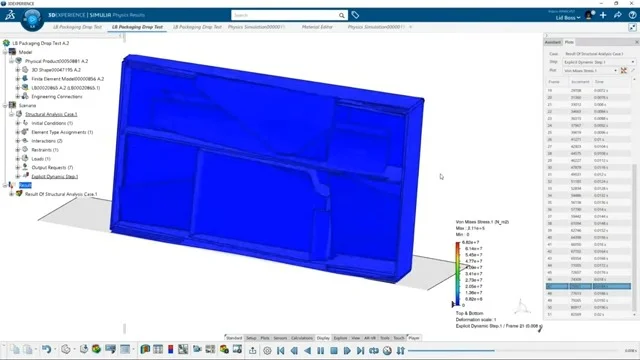
Finally, after testing one of his design iterations, Michael demonstrates how this testing scenario would perform under the assigned loads and conditions.
Learn More
If you want to learn more about the complete portfolio of 3DEXPERIENCE Works simulation solutions, go to Solutions | SOLIDWORKS. And please be sure to subscribe to our SOLIDWORKS YouTube channel for more live stream content and check out https://live.solidworks.com/ for more information on previous and upcoming streams!

