So, you’ve heard about SOLIDWORKS Electrical; maybe you’ve viewed a few posts online, watched a youtube video or two, and maybe even attended a TPM event on Electrical….. Yet, here you sit, still beating your head on your desk trying to get a cable to route through a tie wrap!
You’re not alone; many companies are utilizing the routing functionality to achieve very complex paths in their assembly. It is a good tool to represent this information, but still, creating 3D splines in space has its challenges.
In this epic battle, we compare routing functionality in both arena. Hopefully this will help you decide what “path” to take!
SOLIDWORKS Routing
- In SOLIDWORKS Routing, the fundamental information required to run wires and cables is built into the 3D model of the connector, or mechanism that will receive power. CP’s (Control Points), are generated by the user to identify the pins and the associated callouts.
- We then place these components in our assembly using traditional mates.
- SOLIDWORKS Routing then provides us the tools to route the cables and wires between the components in a manor advantageous to our design.
- With SOLIDWORKS Routing, we are in control of the route itself. You specify the distance from a face your wires should be, you identify the tie wraps locations and ensure the route passes through correctly. YOU generate the route.
SOLIDWORKS Electrical Professional
First and foremost, let’s make sure you understand what Electrical Professional refers to.
SOLIDWORKS Electrical Professional has two components:
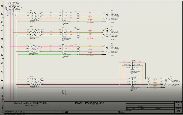
- Electrical 2D Schematic
- Handles 2D schematics and point to point documentation


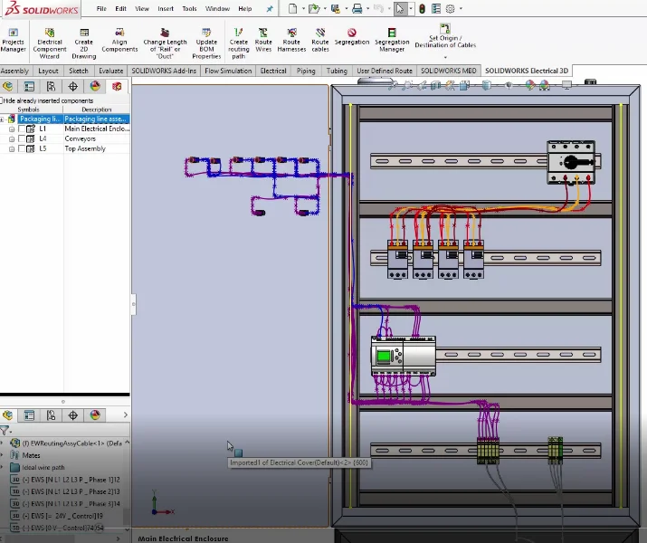
- Electrical 3D
- Routes harnesses, wires, and cables in 3D space from component to component.
- Utilizes a seat of SOLIDWORKS.
- Requires SQL express or better. (SQL Express is included with the software)

Understand that with SOLIDWORKS Electrical, our 3D routes are looking at the schematic for its information. So inherently, what is documented on the schematic…becomes a route. A change to the schematic updates the route in 3D.
Also, when we route with Electrical, we have the capability to add rules and segregate routes based on their function, gauge, or intention in the design. The route is truly rules based. Wires will automatically find the nearest conduit, or desired path and the internal algorithm then looks at the segregation information to further refine the routed path.
Having made learning Electrical a priority, I can now say that personally, I would use SOLDIWORKS Electrical to perform any required routing in SOLDIWORKS. Whether it be electrical, pneumatic, or hydraulic…this software gets the job done without the typical headaches associated with traditional routing. For more information, visit our website.
By: Rob Stoklosa • SOLIDWORKS Application Engineer • TPM
