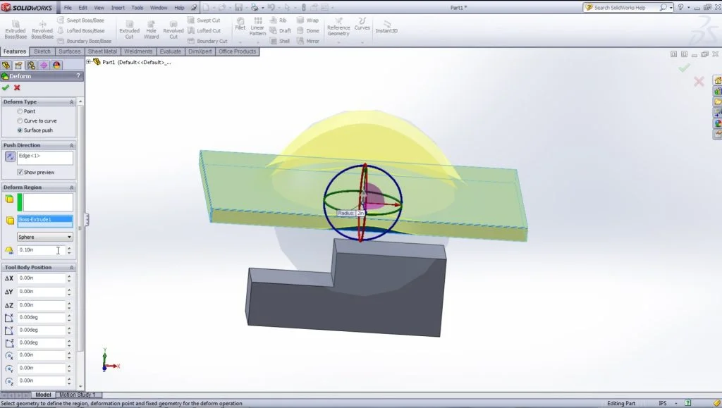
This is the last part in a three part series focusing on the SolidWorks deform feature. In this part the surface push deform type will be shown. This feature takes a target body and deforms it using a tool body. This tool body can either be one of the pre-defined shapes or else a user created body. The position and orientation of this tool body can be adjusted using the feature so it is not necessary to have the tool body intersect the target body. I hope you found this video helpful and will trying using this feature in your next model.
Ian Jutras
