
Every year SOLIDWORKS releases a new version of its flagship product, and last year, a new tradition was born here on the Blogs. Over the next few weeks, we’ll be taking a Sneak Peek at 15 new features here on the SOLIDWORKS Blog, and then we’ll be following them up with short, detailed videos on the functionality over on the SOLIDWORKS Tech Blog beginning September 23rd. Until then, you can learn more about SOLIDWORKS 2016 by clicking the banner above and checking out the Launch Site.

Virtual Subassemblies
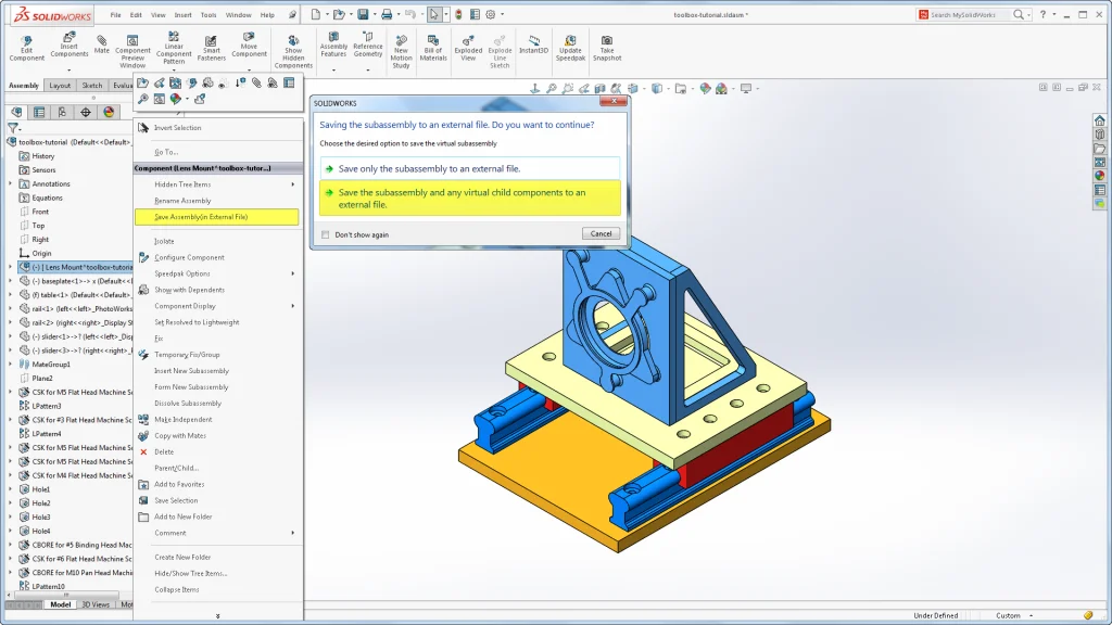
When you make a subassembly virtual, you can make all of its child components virtual at the same time. Conversely, when you save a virtual subassembly to an external file, you can save all of its child components to external files at the same time. When you make a subassembly virtual or save a virtual subassembly to an external file, the option to include its child components is available in the dialog box.
If you want to see more of the 15 Features Coming in SOLIDWORKS 2016 blog series, you can check in on the announcement post from August 3, 2015 where we will be updating and adding links to each of these posts as they go live. Thanks for reading!