Fixing “Wrong” Orientations
A question I get from time to time involves working with imported models that come in at with the “wrong” orientation. Often this occurs with models made in CAM, where the Y and Z axes are reversed from the typical CAD Y and Z definitions, but can also be for other reasons.
Regardless, there’s a pretty easy way to fix this problem once the model is imported into SOLIDWORKS, and that is Move/Copy body.
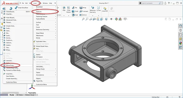
In the example provided next, the part is not oriented the way we’d like it to be in SOLIDWORKS. To fix this, go to Insert, Features, Move/Copy.

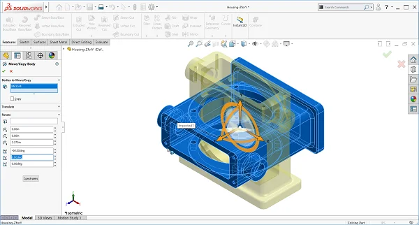
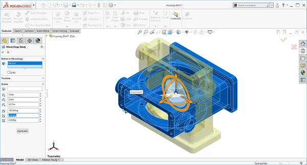
In the PropertyManager, make sure you are in Translate/Rotate mode and not Constraints mode. (See button at the bottom of the PropertyManager). Type in the angle of rotation desired in the proper box to rotate the body about the X, Y, or Z axis. In this case, we type -90 (follows right-hand rule) in the X axis rotation box, seen in the next example.

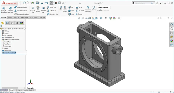
Click “OK” and now you have a reoriented model!

This blog is authored by John Setzer, GSC’s Training Product Manager. John discovered his love of teaching early in life. He worked his way through college as a youth coach, umpire, and referee before earning his bachelor’s degree in education. As Training Manager at GSC, he has been sharing his SOLIDWORKS wisdom with GSC customers ever since – 21 years and counting! John is a Certified SOLIDWORKS Expert (CSWE), a Certified SOLIDWORKS Instructor, and a Certified SOLIDWORKS Technician. As the only CSWE with a state certification in teaching, John is well-versed is teaching all types of learning styles. John is a regular contributor to the GSC blog, available at www.gsc-3d.com/articles.

