We’re excited to announce that starting today you can enhance your product development ecosystem in the cloud with new product data management and design solutions on the 3DEXPERIENCE® platform. The new data and lifecycle management tools enable you to manage your projects and product lifecycle easily without leaving SOLIDWORKS® and make your CAD data accessible to all tools on the cloud-based platform. Design organic shapes and concepts faster and more easily with intuitive subdivision modeling and parametric design tools in the cloud. These new solutions are now commercially available and you can purchase them from your local reseller.
One of the greatest challenges product companies face is making product and lifecycle data instantly accessible and shareable across multiple disciplines, remote locations and different devices. While data and lifecycle management tools in the cloud can help you solve some of these challenges, a cloud-based platform enables you to transform the way you work. By integrating all pieces of the product development process, from CAD design to simulation and manufacturing, as opposed to using disjointed tools, you can develop new products faster and with fewer errors. Because all parts of your process are connected, teams can easily collaborate in real time using all the available data.
The 3DEXPERIENCE platform enables product organizations to easily connect SOLIDWORKS 3D CAD to the platform, a cloud-based ecosystem of connected apps. The platform empowers your teams to collaborate from anywhere at any time and on any device. You can share data in real time, make informed decisions, and deliver innovative products faster. And since it’s in the cloud, you don’t need to install and maintain software, hardware or infrastructure. You can have the best of both worlds – continue to rely on your favorite desktop solutions and enhance them by connecting to the cloud for seamless interaction with a growing set of tools that span your entire product delivery process.
Data and Product Lifecycle Management in the Cloud
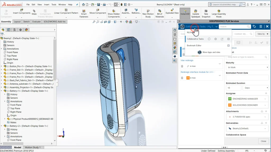
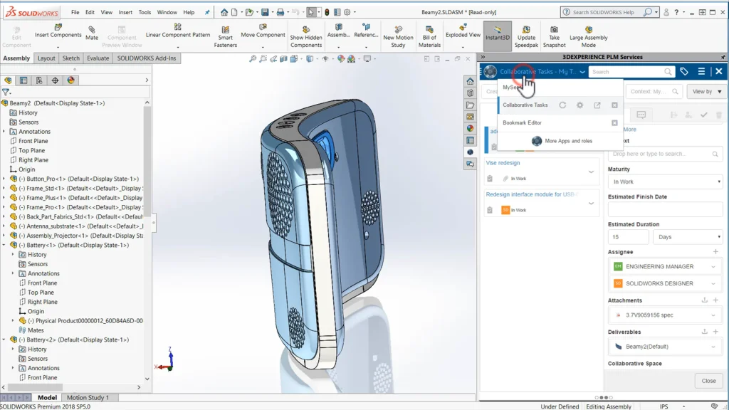
The growing set of data, project and lifecycle management tools on the 3DEXPERIENCE platform are focused on helping you manage all stages of product development. With 3D Component Designer, you can manage product designs and documents while performing lifecycle operations such as revise, release and lock/unlock directly from your SOLIDWORKS desktop. You can easily navigate product structures to visualize designs and related changes, search and select design contexts and view and mark up 3D designs from a web browser.

With Project Planner, you can manage projects and tasks, and automatically optimize activities and resources to meet key milestones and delivery dates.

Intuitive Sub-D Modeling in the Cloud
The new 3D Sculptor is a browser-based 3D subdivision (Sub-D) modeling solution that enables industrial designers, engineers and artists to create stylized and organically shaped models faster and easier than traditional parametric tools. Built on the 3DEXPERIENCE platform, 3D Sculptor connects with SOLIDWORKS desktop applications and other design solutions on the platform such as 3D Creator.

Native Parametric Modeling in the Cloud
3D Creator enables designers and engineers to create, review, and evaluate 3D designs on the 3DEXPERIENCE platform. It provides intuitive parametric modeling capabilities and connects with SOLIDWORKS desktop and other design solutions on the platform such as 3D Sculptor. Easily model parametric solids and surfaces to convey conceptual design and/or detailed parts and assemblies.

Connecting your design ecosystem is not just about streamlining the process; it gives you the strategic advantage of fully leveraging your greatest asset: your workforce. Customers find that by making it drastically faster to share design changes, the 3DEXPERIENCE platform connects remote teams in real time so everyone’s expertise counts regardless of their location, discipline or the device they use.
“If you are not designing your systems and not setting up your business such that you can get the best people working together wherever they are, you’re going to have problems”, says Will O’Halloran, Co-Founder, Square Robot. “Technology like the cloud-based 3DEXPERIENCE platform can help you get there. It made it drastically faster to share design changes and gave us instant visibility into who is doing what. And we’ve just scratched the surface, there is so much more to explore especially when it comes to connecting design with the other steps in product development.”
What problems can you solve with the 3DEXPERIENCE platform and its new solutions? Leave a comment below.
To learn more about our new solutions, join us for an upcoming live webinar: Accelerate Product Design with Cloud-Based Collaboration on 6/20/2019 at 12 pm EST. Register today!
In the meantime, you can explore how the 3DEXPERIENCE platform can help you streamline your product development process. Check out how a cloud platform can make it easier to manage your product data better and more efficiently.

