My name is Maxime, and I’m currently an intern at Dassault Systemes’ 3DEXPERIENCE Lab Boston. I am an engineering undergraduate student from France and am specializing in Aeronautics. I aspire to design airplanes, and hence have invested myself into honing my CAD skills these past four years of engineering school. Well versed with SOLIDWORKS and CATIA solutions, I am now dividing my time between designing cool things on SOLIDWORKS xDesign and learning how to use digital fabrication machines at the Lab. With all this knowledge I will be able to enhance my creative visualization and engineering skills, which are critical for someone like me who wants to build tomorrow’s aircrafts!
Before I talk about SOLIDWORKS xDesign, let me share my feelings about 3DEXPERIENCE Platform. In the beginning, I was literally overwhelmed by the plethora of options, tools and selections therein. Indeed, the very first sight of large possibilities that the platform offers can make one’s head spin, but the fact is that you get used to the platform very quickly. Each function/app is smartly categorized, and it does not take too much time to master the settings.
Now more about SOLIDWORKS xDesign! Before using it, I was apprehensive to the point of being skeptical about using an online CAD tool. Being well versed with both CATIA and SOLIDWORKS, I thought how can another software be different or better! In the very first week I came to realize that the tool has a fresh and easy-to-use workspace. In virtually no time, I felt totally at home with almost all the features I needed.
Using SOLIDWORKS xDesign, I could collaborate with my colleagues in real time. To share my files, all I have to do is save my work on a collaborative space, so that everyone invited to it can see my creations at the click of a button. No heavy download and no tedious file transfer. It’s so instinctive.
Because SOLIDWORKS xDesign is online, I also have the possibility to work at home, even if I don’t have a powerful computer (as it would be for other CAD software). So I have the possibility of enjoying drafting new things while watching the World Cup Soccer.
The icons are very simple to use, especially for a SOLIDWORKS user. As a SOLIDWORKS user you will immediately recognize similar icons (Sketch, Smart Dimension, Extrusion, etc.). The features are cleverly organized in a way that gives the user enough visual workspace to easily find related functions, for eg., the Extrusion Boss/Cut are together, and the same holds true for Revolve Boss and Cut. This grouping makes for an awesome user experience.
Like many other CAD tools, creations start out with a sketch. After sketching your creation, you can then use the Extrusion Boss, one of the easiest features to use. SOLIDWORKS xDesign provides different tools/ ways you can use to achieve a desired geometry – by picking the distance, making it infinite, extruding until a surface, and so on, but the cool thing is that it is all with a visual response. The automatic preview helps you choose the exact way you want to approach building the geometry, and this forms the basis of Intent-based Parametric Modelling.

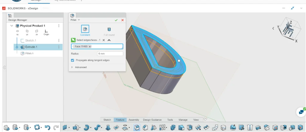
Another great and highly used feature is the Fillet feature. All you need to know is how to use a mouse! Jokes aside, you actually only need to know the size of your fillet and the edge/ face you want to fillet. Here again, xDesign offers you a real-time automatic preview, which is useful because sometimes you need to see the result before submitting and make a decision that suits your aesthetics or functionality (if you want the fillet bigger, or add some surfaces to fillet, etc.).

In closing, I would say that SOLIDWORKS xDesign has just what it needs to help you complete your projects, without being too heavy or slow. If I had to describe SOLIDWORKS xDesign in two words, I would say fast and efficient!
Want to join us? Sign up for the SOLDWORKS xDesign Lighthouse at: https://www.solidworks.com/how-to-buy/join-xdesign-lighthouse-program or just click on the banner below.

Maxime Boyer is an undergraduate Aeronautical Engineering student at ESTACA Engineering School in France. He is currently working as a Summer Intern with SOLIDWORKS Education at Dassault Systemes’ 3DEXPERIENCE Lab Boston.

