What are SOLIDWORKS certifications? The SOLIDWORKS certification exams are comprehensive, non-proctored online exams that test an individual’s ability to employ SOLIDWORKS in various areas, which include, but are not limited to, Mechanical Design, Simulation, and CAM. SOLIDWORKS certifications can be used as a benchmark to measure your knowledge and competency with SOLIDWORKS software. They also prove your skills to potential employers. In this blog series, I will be detailing my journey of obtaining my CSWE, providing tips and tricks, and helpful suggestions.
I am a rising senior at Pennsylvania State University – University Park, studying mechanical engineering. I enrolled in the fall of 2018, and I was first introduced to SOLIDWORKS while taking my first engineering prerequisite, EDSGN 100 – a course regarding design techniques, team design projects, and design communication. I fell in love with the software, SOLIDWORKS, and I was blown away by its capabilities. I had never used a computer-aided design (CAD) software previously, but SOLIDWORKS felt seamless and fluid.
EDSGN 100 @ Hammond Building:

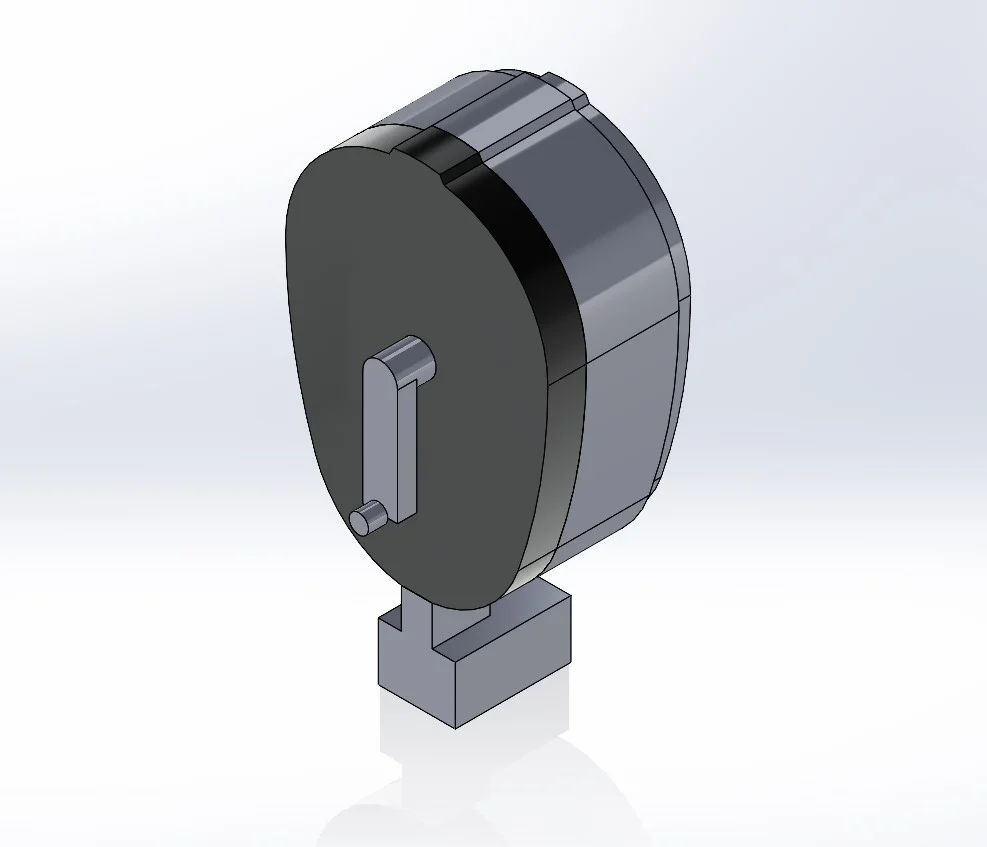
Amidst the first semester of my freshman year at Pennsylvania State University, I was given a personal project regarding SOLIDWORKS. I have always loved a hurdle, and I asked my professor, Professor Jacquelyn Huff, “What is an elaborate model that I should attempt and recreate?” Professor Huff stated, “You should make an old-school pencil sharpener!” That sounded intriguing, and I took on the challenge and worked on creating both the interior and exterior parts of the pencil sharpener. We had a hand-crank pencil sharpener in one of Pennsylvania State University’s shops located in the Hammond Building, which I disassembled. The disassembled components gave me an understanding of how pencil sharpeners function, allowing me to recreate a functional product. I considerably elevated my knowledge in SOLIDWORKS with the completion of our concluding project, which was a recreation of the X-ACTO Ranger 1031.
Original X-ACTO Ranger 1031:

Early Stages:


Final Project Submission:


This became my first step in learning about reverse-engineering. You have seen my progression in reverse-engineering in my last blog, feel free to learn more about my first project at the 3DEXPERIENCE Lab.
At the time, I was not very proficient at SOLIDWORKS, but this project enabled me to learn about new features in SOLIDWORKS that I was not aware of, such as SOLIDWORKS Toolbox, gear mates, etc. This project gave me the self-confidence and knowledge to pursue my first SOLIDWORKS certification exam.
According to the Certification Catalog, the CSWA certification is intended for a student who is well-versed in both basic knowledges of engineering fundamentals and practices, along with SOLIDWORKS CAD software and its methodologies and simulation principles. SOLIDWORKS recommends that applicants review the online tutorials on Parts, Assemblies, and Drawings as a prerequisite, and have at least 150 hours of classroom instruction that thoroughly covers the SOLIDWORKS CAD application, engineering design principles, and industry best practices.
To further prepare for this certification, I passed the CSWA Sample Exam located on the Tangix Tester client. But, most importantly, I referred to the CSWA Exam Prep Course located on MySolidWorks. My school is using SOLIDWORKS Education Edition, which includes free access to MySolidWorks. Likewise, you will have access if your school is using SOLIDWORKS Education Edition or the Student Edition. During the subsequent semester, I felt that I was ready to take my first SOLIDWORKS certification exam, the Certified SOLIDWORKS Associate Exam (CSWA), and I passed successfully.

This was my first step in diving into SOLIDWORKS certifications; I was delighted. Not only did I appreciate the experience of assessing my skills in SOLIDWORKS, but it also allowed me to emerge in the competitive market.
If you are currently a student, and you would like to prove yourself to the world, make sure you take this exam! Later, I managed to receive multiple opportunities at Pennsylvania State University. I will be discussing these in the following blog, stay tuned!
