It wasn’t long ago that I was manning the SOLIDWORKS tech support lines. There were a few questions that you would get used to hearing often and you just knew how to answer them immediately.
The command manager became undocked?
Drag it around until you see the box on the top with the arrow.
The measure tool isn’t showing any values?
Hit the little down chevron to expand it.
How do I edit this STL file?
You don’t.
There have been ways to get an STL into SOLIDWORKS for quite some time. If opened as a graphics body, an STL will usually open almost immediately. The problem is that if you wanted to modify it in any way at all, you need to import it as a solid body. The problem with that is even a relatively simple STL could have tens of thousands of faces that would bring SOLIDWORKS to a grinding halt.

All of that changed in SOLIDWORKS 2018 with the introduction of Mesh BREP Bodies. This was a new body type in SOLIDWORKS that essentially loads the geometry with the same speed and agility that we see when importing a graphics body, but allowed for modification as if it was a solid body. You can achieve this by importing an STL as a graphics body and then right clicking on the graphics body in the tree (my preferred method)…

Or you can use the SOLIDWORKS import settings in the system options menu to specify that you want all STLs to be imported as converted mesh bodies…

All of this has been relatively unchanged since SOLIDWORKS 2018, but there were some drawbacks to working with mesh bodies in the past. The largest one being that while you could modify a mesh body, you couldn’t really directly modify it. That started to change in more recent releases with the ability to use tools like fillet and trim surface directly on the mesh body.
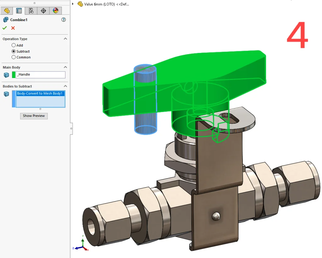
But if you just wanted to cut a hole in it, that was a whole process. First you needed to create the negative space as a regular old solid body, then convert that solid body to a mesh body, then use the Combine Subtract tool to remove the geometry. Here is what that workflow looks like…





What’s new in SOLIDWORKS 2022 is the ability to modify a mesh body as if it’s just a regular BREP solid body. No special tricks, no waiting minutes for everything to solve. Just pretend it’s a regular body and model away. That same workflow in SOLIDWORKS looks like this…


In fact, in almost the same number of steps it took me to create a hole in a mesh body prior to 2022, I can now achieve this…

Now this example originally had me thinking “well, yeah it works on that geometry”. Obviously this red handle was created in some sort of parametric modeling system. It was already BREP geometry that was then exported as an STL. This is certainly not uncommon. Many times purchased parts might only be found in STL formats for example. But the real test of this technology would be to try it out on some wild geometry. I happen to already have a workflow.
I created a Topology Study in SOLIDWORKS Simulation Professional. This type of study allows you to optimize the placement of mass for a given set of loads and constraints. A quick efficient way to lightweight a part.

This optimized shape ends up looking something like this…

This is a great candidate for 3D Printing, but I want to optimize my model now, to minimize supports for the 3D Printing process. This is going to require some parametric features, and the output from the Topology Study is a mesh body. I used to be able to do this same thing, but it was a lot more steps. Part of the post processing is going to require tolerance milling of holes. Since I am already going to remove some material, I can instead replace the holes with a diamond shape that requires zero supports and gives me a great place to setup my fixtures. Here’s what it looks like in the end…

Now when I print in this orientation, I will need minimal supports…

So hopefully you learned a little bit about mesh modeling (aka hybrid modeling). And the next time you want to modify that cool STL of your favorite sci-fi character so you can personalize a Christmas ornament, you’ll realize you can stay right inside of SOLIDWORKS the entire time!

