1. How SIMULIAworks Can Benefit SOLIDWORKS Users

3D CADJuly 29, 2020

How SIMULIAworks Can Benefit SOLIDWORKS Users

SIMULIAworks contains robust simulation capabilities for three roles for SOLIDWORKS users on…
AvatarSteve Grace
Share

SIMULIAworks was announced at 3DEXPERIENCE World earlier this year. It provides comprehensive and robust simulation capabilities for three roles for SOLIDWORKS® users on the 3DEXPERIENCE® platform.

Here’s what you can expect.

The initial offering is focusing on structural simulations from basic stress analysis to advanced nonlinear analysis (impact and drop test type of simulations). Currently the SIMULIAworks portfolio contains three complementary roles on the cloud:

  1.       Structural Performance Engineer
  2.       Structural Mechanics Engineer
  3.       Simulation Collaborator

These roles offer strong associativity with SOLIDWORKS for efficient what-if scenarios. Let’s take a brief tour of the SIMULIAworks portfolio.

3DEXPERIENCE Platform

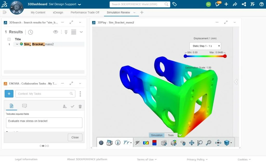
The 3DEXPERIENCE platform includes a dashboard interface along with tools that enable reviewing simulation setup and results within a browser without having to open the full simulation. This helps facilitate collaboration and review of design alternatives, whether you are working from the office, in a meeting, traveling, or at home. All you need is an internet connection and access to a standard browser.

Simulation results review within a browser

The 3DEXPERIENCE platform provides a large cloud compute environment that can facilitate solving complex simulations on large models in less time than would be possible on an individual workstation. The IT infrastructure is managed via the cloud, thus providing enterprise capabilities without overhead costs. Now companies of any size can perform large-scale simulations.

Additionally, with the Collaborative Designer for SOLIDWORKS role, SOLIDWORKS contains embedded capabilities that tightly integrate the desktop environment with the 3DEXPERIENCE platform. This allows the user to manage their data on the platform through an interface that is part of the SOLIDWORKS desktop. In addition, the embedded interface allows the user to launch the SIMULIAworks applications directly from SOLIDWORKS.

Because the product data is stored in the 3DEXPERIENCE platform, there is full associativity between the SOLIDWORKS geometry and the SIMULIA simulations performed against the geometry. Any changes to the original part and assembly files are updated in the simulation models.

Structural Performance Engineer

Structural Performance Engineer enables comprehensive structural nonlinear static, frequency, buckling, and structural thermal simulations to assess the performance of products during the design engineering process to help guide design decisions. Coupled with the Collaborative Designer for SOLIDWORKS, associativity is maintained between the 3DEXPERIENCE simulation setup and the SOLIDWORKS geometry to ensure any changes in the design are reflected appropriately within the simulation results.

Example simulations using the Structural Performance Engineer role

The key features and capabilities for SOLIDWORKS users include:

  •         Market-leading Abaqus technology to provide robust and accurate results
  •         Ability to solve advanced nonlinear problems for large displacements and large strain analysis, plastic deformation, hyperelasticity, and other simulations that cannot be solved with linear analysis
  •         Unique and robust General contact to set up (in 1-click) the contact of any large models
  •         Advanced meshing (including quadrilateral shells and hexahedral solid elements) so any geometry can be tested virtually
  •         Linear and advanced nonlinear material options, including engineering plasticity for metals and hyperelasticity for rubber (elastomers) to accurately simulate product behavior
  •         Seamless associativity/integration with geometry
  •         Unique engineering workflows and robust simulation technology within an intuitive interface
  •         Multi-step structural scenarios for product performance and quality testing
  •         Accelerated structural performance simulation with automated model creation for large assemblies
  •         High-performance results visualization, particularly useful for very large models
  •         Local compute for up to four cores

Structural Mechanics Engineer

Structural Mechanics Engineer enables the designer to solve complex engineering problems using superior mechanical simulation methodologies to predict, validate, and improve product behavior.

Impact simulation of a mower into a barrier.

This role extends the capabilities in Structural Performance Engineer by providing the following additional capabilities:

  • Offers explicit dynamics for solving drop test and impact types of problems
  • Allows for material calibration to synchronize material performance behavior with test results
  • Enables simplification and geometry validity checks and repair with geometry prep tool
  • Includes local compute up to four cores

Simulation Collaborator

The Simulation Collaborator makes it easy for a designer to share simulations via a browser-based interface on the 3DEXPERIENCE platform. You can review and compare results with your team whether in the office, at home, or on the road.

Performance Trade-Off widget provides browser-enabled results comparison

A useful tool in the Simulation Collaborator role is the Performance Trade Off widget, which can be included in a 3DEXPERIENCE dashboard to provide simulation results comparison. The results can be compared visually and key performance indicators, as defined by the user, can also be compared. Such indicators can determine valid criteria, including maximum stress and acceptable deflection. A table view then illustrates which design alternatives meet the criteria and shows which ones best meet the conditions defined.

What’s Next

In future releases SIMULIAworks will go beyond these structural and review offerings to provide simulation capabilities such as fluids, plastics, and other domains. Check out the SIMULIA web page or contact your local reseller for more information.

Subscribe

Register here to receive a monthly update on our newest content.

Get the latest articles in your inbox.

Receive updates on content you won’t want to miss!