My friend and STEM mentor, Richard Williams (Corporal Willy) sent me great news about Bridge Projects used at University of Nevada Las Vega (UNLV) STEM outreach.

Designed in SOLIDWORKS, the bridge structural members were assembled by the Girl Scouts and other groups during STEM outreach events at UNLV.

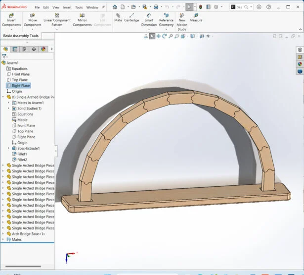
Corporal Willy has created many bridges for UNLV engineering students. The “bridge” is his signature design/build, from pasta bridge to testing structural members.

With his volunteer work for the engineering students and educators, Corporal Willy was invited to Dr. David James, retirement party. There was a bridge to help celebrate.

Known as “Dr J”, in the Civil, Environmental Engineering and Construction community, he has developed STEM outreach programs and fun engineering projects for his engineering students.

You too can create this bridge with your students or STEM outreach groups.
Download and unzip the bridge parts and assemblies, Single Arched Bridge Piece.

Corp Willy, thank you for helping UNLV students and the SOLIDWORKS community for so many years.
Design well.
Marie

