You may know that you can copy a component in an assembly by doing a CTRL-drag and drop. You may also know that you can create mates with the SmartMate tool by doing an ALT-drag and drop.
But did you know you can copy a component and do SmartMates by doing a CTRL-drag and drop by dragging and dropping specific geometry?
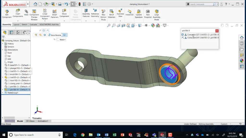
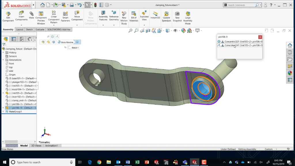
To copy a part and SmartMate, simply drag the geometry of the part you want to copy and drop it to the geometry you want the copy to mate with. It’s just like doing a standard SmartMate operation but instead of mating the original part, you’re making and mating a copy that you drag. See an example below.





In our example, simply holding CTRL and dragging and dropping a pin by a circular edge to another circular edge results in a second pin and two mates, all done with one simple action! Sometimes it’s the little things that make a big difference; I hope this one makes a difference for you!
Author

This blog is authored by John Setzer, GSC’s Training Product Manager. John discovered his love of teaching early in life. He worked his way through college as a youth coach, umpire, and referee before earning his bachelor’s degree in education. As Training Manager at GSC, he has been sharing his SOLIDWORKS wisdom with GSC customers ever since – over 20 years! John is a Certified SOLIDWORKS Expert (CSWE), a Certified SOLIDWORKS Instructor, and a Certified SOLIDWORKS Technician. As the only CSWE with a state certification in teaching, John is well-versed is teaching all types of learning styles. John is a regular contributor to the GSC blog, available at www.gsc-3d.com/blog.

