After teaching 1000’s of students and writing about SOLIDWORKS for over 25 years, David Planchard, emeritus WPI, is exploring SOLIDWORKS desktop and the integrated 3DEXPERIENCE Platform. Through the 3DEXPERIENCE Works Lesson series, David helps educators understand the 3DEXPERIENCE Engineer, Fluid Scenario Creation App (CFD) with simple examples and industry practices. The Platform offers are available thru your Education Partner (VAR).
The example illustrates a simplify abstract shape of a race car body. Evaluate the first iteration of the design. A typical aerodynamics analysis captures both quantitative and qualitative results.
In this lesson, create and perform a simple external turbulent flow simulation over a race car body using the Fluid Scenario Creation App.
Open the part in SOLIDWORKS. Save the part in your Collaborative space using an existing Bookmark. Return to your SOLIDWORKS desktop. Lock the part. Apply the Fluid Scenario Creation App. Create the FE Model or FEM.
Identify the external fluid domain. Assign the Fluid material. Select the region (contiguous volume) that contacts the fluid. Define the outer surface of the race car body in the fluid domain using a surface definition. Specify the physics behavior of the fluid. Apply the SST k-ω turbulence model which is appropriate for external fluid flow scenarios.
Create a customize Hex-Dominant mesh. There are always tradeoffs in creating a mesh (capability, time, and accuracy). Currently, the Educational version of Fluid Scenario Creation App has a maximum allowable node count of 1million nodes with up to 4 physical cores.
Apply a boundary condition to the fluid domain. Create an output request to generate the fluid force results.
Run the Simulation study. Use the Physics Results Explorer App. Note: The Simulation should take approximately 1 minute using 4 CPU cores.
Create two sensors (Drag Force and Lift Force). Apply Streamlines using the Rake method. Examine the results. Save the Physics Simulation study.
Close the Simulation study. Close the active session of SOLIDWORKS.

Before we start, there are a few items that you need to know.
In this lesson, use your default Collaborative space. An internet connection is required. A 3DEXPERIENCE ID is required.
The Flow Simulation lesson provides a foundation to users who are new to using simulation to solve real-world engineering and design problems. You should have a basic understanding of flow, pressure, velocity and the Computational Fluid Dynamics (CFD) method.
Launch the 3DEXPERIENCE Platform and Start SOLIDWORKS
3DEXPERIENCE Launcher needs to be installed. 3DEXPERIENCE Works Lesson 1: Getting Started with SOLIDWORKS.
The 3DEXPERIENCE platform is browser driven. Your existing cookies and cache determine what you will see on your computer desktop or during a SOLIDWORKS login. A full installation of SOLIDWORKS 2019 SP0 or later is required.

Start a SOLIDWORKS session from your desktop.
Double-click the SOLIDWORKS icon.

View the illustration below. Depending on your system setup, cookies, and cache, it will be different. Read the provided information.
Input the requested data.
Click Accept All.

The Welcome – SOLIDWORKS dialog box is displayed.
You are logged into the 3DEXPERIENCE platform.
Close the Welcome dialog box.

Click the 3DEXPERIENCE icon in the Task Pane. The MySession panel is displayed. This displays the two-way communication between SOLIDWORKS running on your desktop and the 3DEXPERIENCE platform running in the cloud.
In this lesson, I’m using a Collaborative space named Quick Start xDesign.
Note: If you do not see the 3DEXPERIENCE icon, click the Options drop-down arrow, click Add-Ins, check the 3DEXPERIENCE box, click OK, from the SOLIDWORKS Main menu.
Click Accept All if needed.

SOLIDWORKS Race Car Body Part
Download the SOLIDWORKS (Race Car Body) part to follow along with this lesson.
Open the Race Car Body part that has not been previously uploaded or saved to the 3DEXPERIENCE platform.
Save and Bookmark the Part
Expand the Task Pane bar. The MySession panel displays the Component’s Name, Status (Displays an icon that represents the status of a given revision, save or not saved to the platform), Locked status (Locked or Unlocked), Rev (Revision #), Is Last Revision (Yes/No), Maturity State (Lifecycle state of the family, for example: Private, In Work, Frozen, Released, Obsolete), Description, File Name (Displays the PLM external ID of the object for reference objects and the PLM external ID of the connection for instances) and Type (Physical Product or Drawing).

At this time, they are blank. The orange save Status icon for the Race Car Body informs you that the local file on your computer has not been saved to the platform. Save the part to the 3DEXPERIENCE platform.
Click Save Active Window from the Lifecycle tab in the Action bar. Note: You can also right-click Race Car Body in MySession, and click Save with Options.

The file is temporarily being saved to a local cache area. The platform is checking for out-of-date component, modified component from the last save to the platform, different revisions, missing component, etc.

The Save to 3DEXPERIENCE dialog box is displayed. Product lifecycle management (PLM) attributes are displayed. The PLM attributes include: Bookmark locations, Selected Collaborative space, Owner, Title, Saved Status (3DEXPERIENCE), Revision, Maturity Lifecycle State and Collaborative Space name.
Save the part. Use your existing Collaborative space. Use an existing Bookmark. Note: If needed review 3DEXPERIENCE Works Lesson 3: SOLIDWORKS Bookmarks, Share and Delete. Use Bookmarks (links) to delete entire groups of data or just a single file. For assemblies within the Bookmark folder, there is an option to delete the entire structure of the assembly and all reference components.
Click the Select Bookmark down arrow.
Click Select Bookmark. The Select a Bookmark dialog box is displayed.

In the below example, I selected Design Project 104 as my bookmark.
Click Apply from the Select a Bookmark dialog box.



Click Save from the Save to 3DEXPERIENCE dialog box.
The part is directly loaded into your Collaborative space and Bookmarked on the 3DEXPERIENCE platform. You are returned back into your SOLIDWORKS desktop session.
View the Status column in the updated MySession panel. The Status icon displays a green check mark. This means that the current file on your SOLIDWORKS desktop is updated and saved to the platform. The default Revision is A. The Maturity State is “In Work”. This is the default Lifecycle state after you saved the model to the 3DEXPERIENCE platform.

Lock the Race Car Body
Lock the part in the MySession panel. This prevents anyone in making a change to the part. The Lock icon is displayed.
Right-click Race Car Body.
Click Lock. The part is locked.

Race Car Body is selected in the MySession panel.
Fluid Scenario Creation App
Click the center of the Compass. Use the Fluid Scenario Creation App. Think of this App as the SOLIDWORKS Flow Simulation Add-in inside of SOLIDWORKS. Most of the 3DEXPERIENCE Apps run in your web browser. 3DEXPERIENCE Simulation Apps perform a small installation on your windows machine. Both types of Apps are linked to your PLM data on the platform.

Drag the slider downward to view the Fluid Scenario Creation App.
Launch the Fluid Scenario Creation App. If this is your first time using a 3DEXPERIENCE Simulation App, or an update is available, download the needed App information on your computer. It is recommend to restart your SOLIDWORKS session.

This can take 10 – 15 seconds.
The 3DEXPERIENCE | SIMULIA Fluid Scenario Creation App is displayed.
The Simulation Initialization dialog box is displayed.
Create the Race Car Body Simulation
Enter Race Car Body for Simulation title.
Select Create fluid model for Fluid model type.
Enter Airflow Mesh for Fluid model name.
Accept the defaults. Analysis type: Steady-state and 2000 for Maximum iterations.
Click OK from the Simulation Initialization dialog box.

The Fluid Scenario Creation App creates the following features and displays them in the tree:
- The simulation object that is linked to the physical product. A notification indicates the successful creation of the simulation object.
- A finite element representation for the fluid model named Airflow Mesh.
Note: Finite element models are alternative representation of geometries that contain meshes. A finite element model can also be called a FE Model or FEM.

The Simulation study tree displays the simulation process. Model (Geometry, Meshing (Element Family), and Property Definition). Scenario (Simulation Type, Solution Method, Element Type, Boundary Conditions, Loads and Solver). Result (Types of plots, Sensors, Streamlines, Animations and more).
Save the Simulation study.
Click the Share icon as illustrated.
Click Save.

Use the Assistant
Display the Assistant dialog box. The Assistant dialog box is a helpful tool which guides the user through the Fluid Simulation process. The Asssitant dialog box should be followed from top to bottom.
Right-click in the Graphics area.
Click Assistant. The Assistant dialog box is displayed.

Define the Fluid Model
The fluid model setup is a streamline method for performing most or all the actions that you need to specify the modeling components for a simulation.
Model setup is suitable for simulations with solid geometry, no surface definitions, and no orphan meshes. If your model includes shells, surface definitions or orphan meshes, you should specify the fluid domain, fluid sections, and material assignment in separate actions.
When you perform a model setup, you can define any or all of the following aspects of the model.
- Internal or external flow.
- Location of the fluid domain.
- Heat transfer through solid parts.
- Fluid material that you want to use in the simulation.
- Locations of the openings.
- Mesh density and behavior.
Click Model from the Assistant dialog box.
Click Model Setup from the Commands dialog box. .Note: You can also click Model from the Standards tab in the Action bar to work outside of the Assistant dialog box

The Model Setup dialog box is displayed.
Check the Include external flow box. Note the default Bounding box.
Apply Material
Apply the material (Air) to the fluid section associated with the fluid domain.
Click the eyeglass symbol to open the Material Palette dialog box.

The Material Palette dialog box is displayed.
Select All.
Enter Air in the Filter search box.
Select Air | A.1 under Fluid (1).
View the Simulation properties. Click the Simulation tab.
Return to the Material Palette.
Click OK from the Material Palette dialog box if needed.
Close the Material Palette dialog box.

Material Air is added in the Simulation study tree.

Define Region
Select the region (contiguous volume) that contact the fluid.
Expand the Bounding box section.
Enter the following coordinates for the Minimum and Maximum valves of X, Y, and Z. Note: Use the drag handles to enlarge the Bounding box.
Confirm that all bounding box faces specify Add boundary layers. Boundary layers on the bounding box faces are useful when these faces represent a solid surface, like a road or the walls of a wind tunnel simulator.

Note: If the Bounding box is not large enough, you will receive an error as illustrated below during the Mesh process.

Specify the region that contains the fluid.
Expand the Regions category.
Select any surface of the race car body that is inside the bounding box. A glyph of a blue cube with a stem is displayed on that surface. If required, click Flip direction icon to immerse the cubical portion of the glyph in the fluid volume.

Click OK from the Model Setup dialog box.
Define the Body
Define the outer surface of the race car body in the fluid domain using a surface definition.
The surface definition provides the ability for quick selection of the surface, which is useful when creating features and analyzing the results of a simulation.
Click Model from the Assistant dialog box.
Select Fluid Domain from the Commands box.

The Fluid Domain dialog box is displayed.
Group the race car body exterior faces into a single feature so that you can quickly select them later.
Click the Add Surface Selection plus icon as illustrated.

Enter Race Car Surface for name.
Click the Face Propagation icon.
Select any surface of the Race Car body.
Enter 180deg in the Pop-up menu. Specifying 180 degrees extends the propagation to all connected surfaces of the part.
Click Propagate in the Pop-up menu.

Click inside the Regions box.
Click the blue cube glyph in the Graphics area as illustrated.
Click OK from the Surface Selections dialog box.
Click OK from the Fluid Domain dialog box.

Define Physical Behavior (Turbulent)
Specify the physics behavior of the air flowing around the race car body.
Click Physics from the Assistant dialog box.
Click Physics Behavior from the Commands dialog box.

The Physics dialog box is displayed.
Select Fluid.
Select Turbulent.
Select SST k-ω for Turbulence model. The SST k-ω turbulence model is appropriate for external fluid flow scenarios.
Click OK from the Physics dialog box.

Click Physics from the Assistant dialog box.
Click Edit Current Step from the Commands dialog box.

The Steady-State Step dialog box is displayed. Steady-state flow is the condition where the fluid properties at any single point in the system do not change over time.
User Assistance – Help
Note: To locate addition information about an active dialog box, pop-up menu or contour plot, click the Help icon as illustrated. The User Assistance is displayed.

Check the Enable auto under-relaxation for all equations box. This option gradually converges the turbulence equations to the thresholds that you specify in the Stopping Criteria section.
Expand the Stopping Criteria box.
Un-check all items under Residual Thresholds (%) as illustrated. You cleared the errors thresholds criteria to support faster convergence. Applying only residual thresholds is also a common method for ensuring accurate results at the convergence point.
Click OK from the Steady-State Step dialog box.

Boundary Conditions: Velocity and Pressure
Apply boundary conditions to the fluid domain. In this example, the air flows around the nose of the car toward its tail. Apply velocity and pressure condition on the bounding box to prescribe the direction and speed of the airflow.
Click Boundaries from the Assistant dialog box.
Click Velocity Inlet from the Commands dialog box.

The Velocity Inlet dialog box is displayed.
Select the outer side of the bounding box (blue rectangular glyph) in front of the car’s nose as the support. A set of orange arrows appears in the Graphics area. The arrows represent the direction of airflow.
Enter 22m_s for Velocity. Accept the defaults.
Click OK.

Click Boundaries from the Assistant dialog box.
Click Pressure Outlet from the Commands dialog box.

The Pressure Outlet dialog box is displayed.
Select the back outside of the bounding box that is behind the car’s tail as the support. A set of orange arrows appears in the Graphics area.

Enter 0N_m2 for Static gauge pressure.
Click OK from the Pressure Outlet dialog box.
Define the Mesh
Create a customize Hex-Dominant mesh. There are always tradeoffs in creating a mesh (capability, time, and accuracy). Currently, the Educational version of Fluid Scenario Creation has a maximum allowable node count of 1million nodes with up to 4 physical cores.
Double-click Hex Mesh.1 from the study tree.

Enter 5mm for Maximum size.
Enter 1mm for Minimum size.
Enter 30deg for angle.
Check the Add boundary layers box.
Enter 1mm for First layer thickness.

Enter 4 for Number of layers.
Refine the mesh along the surface of the car.
Click the Local Mesh Size on Face and Edge icon.
The Local Mesh Size on Geometry dialog box is displayed.
Click the Select faces by propagation icon.
Click any surface on the car as illustrated. A Pop-up menu is displayed.
Enter 180deg from the Pop-up menu.
Click Propagate from the Pop-up menu.
Enter 4mm for Size in the Local Mesh Size on Geometry dialog box.

Click OK from the Local Mesh Size on Geometry dialog box.

The Hex-Dominant Mesh dialog box is displayed.
Mesh the study.
Click Mesh.

Click OK from the Hex-Dominant Mesh dialog box.

Save the Simulation study.
Click the Share icon as illustrated.
Click Save.

Create an output request to generate the fluid force results.
Click Output Requests from the Assistant dialog box.
Click Output from the Commands box.

The Output dialog box is displayed. The App generates the fluid force against the car’s body surface at each increment.
Select the surface definition that you created previously (Race Car Surface) as the support from the study tree.
Select History from the Output group drop-down menu.
Expand the Flow folder.
Select FORCE, Fluid force total.
Click OK from the Output dialog box.

Verify that the steps for preparing the Model, Scenario and Mesh are complete. Then, run the simulation study and view the status contour plots.
Click Simulate from the Assistant dialog box.
Click Model and Scenario Checks from the Command box.

Click Close from the Model and Scenario Checks Status dialog box.

Run the simulation study.
Click Simulate from the Assistant dialog box.
Click Simulate from the Commands box. Note: You can also click the Simulate tab in the Action bar, click Simulate to run the study.

The Simulate dialog box is displayed. It is recommended to run the Simulation using Local interactive. Local interactive is set by default using an embedded license. The Simulation is executed on your computer and the user interface is locked while the Simulation is in process.
With an Educational license, up to 4 physical cores are supported.
Click OK from the Simulate dialog box.

Note: This should take approximately 1 minute.
Click Close from the Simulation Status box.

View Results
View the results of the Gauge Pressure.1 (default) contour plot.

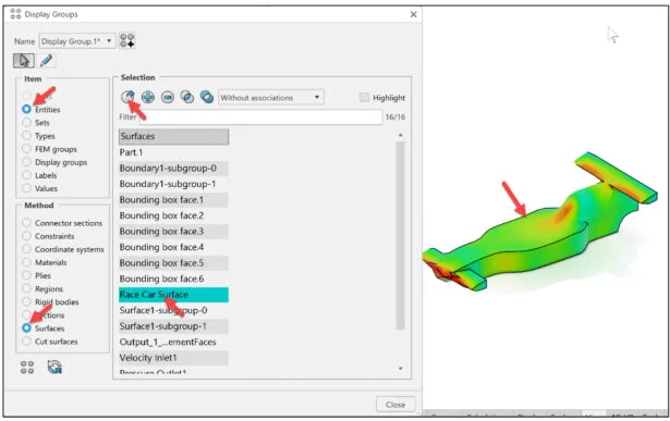
Create a display group to view the surface of the car. A display group is a combination of items and method to control model visibility.
By controlling the visibility of your model, it becomes easier to view and analyze the results of the simulation.
Create a sensor named Drag Force. Create a sensor named Lift Force.
Apply Streamlines using the Rake method. Generate a streamline plot to view how the design disperses airflow.
Click Results from the Assistant dialog box.
Click Display Group from the Commands box.

The Display Groups dialog box is displayed.
Select Entities from the Items list.
Select Surfaces from the Method list. A list of all surfaces for the model are displayed in the Selection section.
Select Race Car Surface (Surface Selection.1) from the options in the Selection section as illustrated.
Click the Replace selected icon. The fluid domain is replaced by the surface of the car that is contained within the fluid domain. The color scheme on the car’s surface depends on the active contour plot.

Click the Create new display group icon.

The Display Group dialog box is displayed.
Enter Car surface for Name.
Click OK from the Display Group dialog box.

Click Close from the Display Groups dialog box.

View the results in the Graphics area.

Create Sensors for Drag Force and Lift
Create a sensor named Drag Force.
Click Sensor from the Sensors tab in the Action bar.

The Sensor dialog box is displayed.
Select History for Type. A history-based sensor allows you to display data collected by the history output request. You created the history output request earlier to gather information about the total fluid force against the portion of the car inside the fluid domain.

Select FORCE, Force from the Variable drop-down menu.
Enter Drag Force for Name.
Select Vector Component 3. Vector Component 3 corresponds to the Z-axis, which is the direction of airflow associated with the drag force.

Click the Region and Subregion icon for Support Location as illustrated.
The Region and sub-region selection dialog box is selected.
Select Output4 as illustrated. 1 item selected is displayed in the Location Support box.
Click OK from the Region and sub-region selection dialog box.
Click the Parameter options icon as illustrated.
Maximum is selected by default. Click Last. Maximum, Last is displayed in the Value per support box.
Click OK from the Sensor dialog box.

Sensors (1) is displayed in the Result folder.

Create a sensor named Lift Force.
Repeat the above procedure to create the second sensor. Name the sensor Lift Force. Select Vector Component 2. Vector Component 2 corresponds to the Y-axis, which is the direction of airflow associated with the lift force.
View the results in the Simulation study tree.

Streamlines
Create an automatic stream. A stream is a set of streamlines that enable you to visualize the velocity in an analysis. Use the defaults to define the scope and density. The scope definition tells Physics Results Explorer to display streamlines for the whole model or for the current display group only. The density is the number of streamlines across the inlet.
Click Results from the Assistant dialog box.
Click Streamlines from the Commands box.

View the Pop-up menu.
Click the Automatic icon in the Pop-up menu.
Click Rake. A rake is a line segment with a series of points specified along its length that control the locations where streamlines display for a fluid flow analysis.

Click the front and back of the car as illustrated.
Click OK from the Pop-up menu.

Display an Isometric view.

Improve the visibility contrast.
Right-click in the Graphics area.
Click Ambience.
Click Dark Review from the drop-down menu.

View the results.

Display the Velocity.1 contour plot.

Save Physics Simulation Study and Return to SOLIDWORKS
Save the Physics Simulation study (Model, Scenario and Result).
Click the Share icon as illustrated.
Click Save.

Close the Physics Simulation study.
Click Close on the Race Car Body A tab.

Return to the active SOLIDWORKS session.

Close the SOLIDWORKS Session.
The lesson is finished.
Community
Academic Community: After you create a 3DEXPERIENCE ID, Educators, can get more information on xDesign and SOLIDWORKS. Request to join the 3DEXPERIENCE Academic Community for free at go.3ds.com/academiccommunity.
Student Community: Students, join the student community for free at go.3ds.com/studentcommunity. Check out great posts on Mechanism Mondays, FEA Fridays, Solid Saturdays (animations), Formula Student and Formula SAE exercises.
SIMULIA Community: Students and Educations, join the SIMULIA community to learn the latest in simulation technology with the Abaqus solver, CST Studio Suite for Electro-magnetics, Antenna Magus and more.
SOLIDWORKS Community: Connect with the SOLIDWORKS community with our SOLIDWORKS User Forum, SOLIDWORKS User Groups, news and info,
SIMULIA Simulation Technology
Additional Lessons in 3DEXPERIENCE Simulation Structural Analysis:
Analysis Lesson 1: SOLIDWORKS and 3DEXPERIENCE Simulation for Diving Board
Analysis Lesson 2: SOLIDWORKS and 3DEXPERIENCE Simulation Linear Structural Validation Part 1
Analysis Lesson 3: SOLIDWORKS and 3DEXPERIENCE Simulation Linear Structural Validation Part 2
Analysis Lesson 4: SOLIDWORKS and 3DEXPERIENCE Simulation Linear Structural Validation for Assembly
Analysis Lesson 5: SOLIDWORKS and 3DEXPERIENCE Simulation Structural Model Creation
CFD Lesson 1: SOLIDWORKS and 3DEXPERIENCE Fluid Scenario Creation (Part1)
CFD Lesson 2: SOLIDWORKS and 3DEXPERIENCE Fluid Scenario Creation (Part 2)
CFD Lesson 3: SOLIDWORKS and 3DEXPERIENCE Fluid Scenario Creator (Part 3)
CFD Lesson 4: SOLIDWORKS Duct and 3DEXPERIENCE Fluid Scenario Creator (Part 1)
CFD Lesson 5:SOLIDWORKS Duct and 3DEXPERIENCE Fluid Scenario Creator (Part 2)
From SOLIDWORKS Desktop to the 3DXPERIENCE Platform
Additional Lessons in this series on 3DEXPERIENCE Works:
3DEXPERIENCE Works Lesson 1: Getting Started with SOLIDWORKS and the Platform
3DEXPERIENCE Works Lesson 2: SOLIDWORKS and Save and Revision
3DEXPERIENCE Works Lesson 3: SOLIDWORKS and Bookmarks, Share and Delete
3DEXPERIENCE Works Lesson 4: SOLIDWORKS and Lifecycle Maturity States
3DEXPERIENCE Works Lesson 5: SOLIDWORKS, Collaborative Space and Bookmarks
3DEXPERIENCE Works Lesson 6: SOLIDWORKS with Search Tools
3DEXPERIENCE Works Lesson 7: SOLIDWORKS with 3DPlay
3DEXPERIENCE Works Lesson 8: SOLIDWORKS with 3DDrive
3DEXPERIENCE Works Lesson 9: SOLIDWORKS and 3DSWYM
3DEXPERIENCEWorks Lesson 10: SOLIDWORKS and 3DEXPERIENCE Simulation
Cloud Apps by SOLIDWORKS (100% Browser Based)
Additional Lessons in this series on SOLIDWORKS xDesign
SOLIDWORKS xDesign Lesson #1: Getting Started
SOLIDWORKS xDesign Lesson #2: Mouse Control and Collaborative Space
SOLIDWORKS xDesign Lesson #3: Sketch Planes
SOLIDWORKS xDesign Lesson #4: Create A Dashboard
SOLIDWORKS xDesign Lesson #5: Views and Orientations
SOLIDWORKS xDesign Lesson #6: Importing Files and Using Bookmarks
SOLIDWORKS xDesign Lesson #7: Assemblies
SOLIDWORKS xDesign Lesson #8: 4Bar Linkage and Kinematics
SOLIDWORKS xDesign Lesson #9: External References and Copy with Mates
SOLIDWORKS xDesign Lesson #10: Sketching, Constraints and Dimensions
SOLIDWORKS xDesign Lesson #11: Sketch Based and Applied Features
Design well. Marie

