Simulation can be a key differentiator for companies who develop innovative products. Unfortunately, many finite element analysis (FEA) software products are too difficult to use, unless you are a highly trained expert. Plus, limitations in functionality and computing power have also crippled FEA adoption into mainstream design and engineering departments.

A survey done by Tech Clarity (see chart above) demonstrated that top performing companies place nearly equal importance on product quality, reliability, and performance.
It is easy to see why.
Simulation can directly impact product quality as you can identify and avoid possible failures early in the design process. Reliability is improved as you can make sure that your product will behave as designed before you commit to physical tests and production. And product performance can be tested digitally so you can maximize the strength and stiffness of your designs while minimizing the weight and the material used in your product.
The goal of SOLIDWORKS® is to deliver a scalable simulation portfolio that is accessible to everyone including students, designers, engineers, and high-level FEA specialists. The platform paves the way with the 3DEXPERIENCE® Works simulation product portfolio.
Simulation-driven Design
Simulation takes much of the guesswork out of design; it provides data-driven design answers that provide reliable guidance starting early in the product development process. Simulation will effectively discover and address multiple questions about your product design even before physical prototypes and testing occurs including:
- Will it work?
- Can it be assembled?
- What if it drops?
- Is it strong enough?
- Will it last?
- Will it overheat?
- Can it be manufactured?
- And so on…
Let’s take a look at how simulation can help answer some of these questions.

Drone assembly in 3DEXPERIENCE showing the von Mises stress results with deformations, highlighting the snap fit event of the cover sub-assembly (in blue).
Will It Work?
Like in this drone example, snap fit between two different plastic parts is very important for a product to function correctly. A designer needs to know the force required to correctly snap and unsnap two components together.

Von Mises stress results with deformation in 3DEXPERIENCE showing the snap fit event of the drone cover.
In terms of physics, a snap fit event is actually quite complex. It is a typical non-linear problem as it involves large displacement and sliding contact interactions.
By leveraging the Abaqus technology on the 3DEXPERIENCE platform, solving this type of problem is very easy. General contact takes care of the set-up automatically and the algorithm is very robust during the solve.

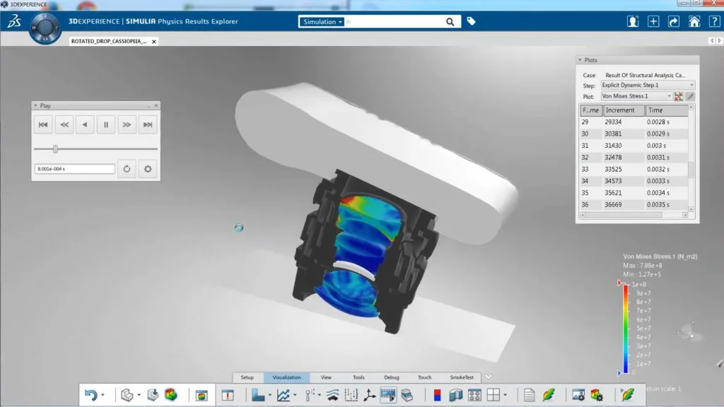
What If It Drops?
Dropping a device is actually very common; however, a physical drop test is very costly and time consuming. Drop test and impact are rapid events (less than 1 second) and are very difficult to simulate with most software packages as it is a highly nonlinear dynamic with a lot of contacts.

Von Mises stress results with deformation of a camera drop test on the ground.
With Abaqus Explicit technology on the platform, you can get accurate answers quickly so that you can predict where it will fail depending on the impact event.

Is It Strong Enough?
In the high-tech industry 3-point bending is a standard test. It is also time-consuming and costly. Also, in a physical test you get a limited view of the results with the number of sensors installed on the prototype. With simulation you get so much more information about your entire product.

Von Mises stress results with deformation of a 3-point bending test of a speaker structure.
This 3-point bending test is also highly nonlinear because of the sliding contacts, large deformation, and material plasticity. The Abaqus technology has been proven to be the best in the industry to solve these types of nonlinear problems.
Learn More
This is only a small sample of what the simulation tools on the 3DEXPERIENCE platform can do for you. If you’d like to see the entire presentation on this topic given at 3DEXPERIENCE World 2021, click here (log-in required).
Simulation discovers potential issues earlier in the process, so they are less costly to resolve. The platform provides the technology infrastructure to manage the people, data, and documents among your entire team, including partners, customers, suppliers, and manufacturers.
Plus, you can securely manage and share CAD data and access it from any location with an internet connection.
If you have any questions regarding the 3DEXPERIENCE platform, please contact your local reseller.
Stay alert for part 2 of this blog article where we will address the remaining questions asked in this blog: Can it be assembled? Will it last? Will it overheat? Can it be manufactured?
