In SOLIDWORKS Electrical, we have the capability to create symbols with defined circuits on the fly, or for use with connectors that entail many, many pins. These are traditionally called Black Boxes. See figure 1 & 2.
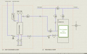
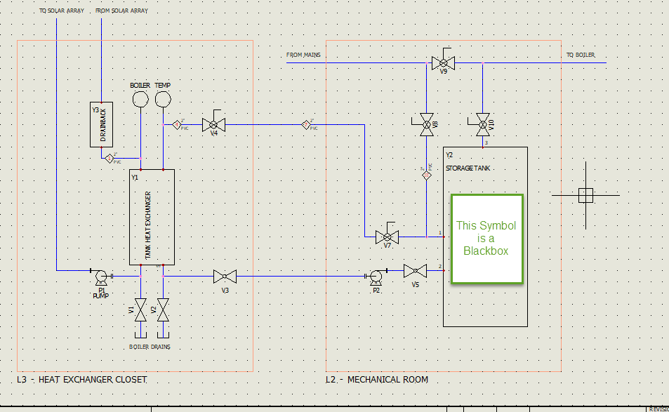
Figure 1

Figure 2

Black Boxes “Keep The Ball Rolling”
With the increased awareness surrounding our SOLIDWORKS Electrical applications, I thought I would provide some food for thought to help you learn how this application can be utilized.
As I mentioned, Black Boxes traditionally fill the role of creating one off connectors. These can be published to a library for later use, but mainly I see them used to “keep the ball rolling”. Each symbols circuit definition can be modified to achieve the correct callout and pin to pin information.
Another use for these little gems recently surfaced while working with a P&ID industry client. The requirement to create symbols that represented tanks, pressure vessels and any other item you can image that has a tube, conduit, or wire attaching to it became a real concern. I have also used these to facilitate sales in the automotive and pool and spa industries. Black Boxes representing engines or oil coolers requiring hydraulic or pneumatic hoses can easily be placed with full intelligence. Information Technology can also benefit from this.
Laying out complex network infrastructures has never been easier! Switches…BLACK BOX! Router….BLACK BOX! Server racks….BLACK BOX!
Got the idea?
Figure 3

Enter the Black Box function!
In figure 3, you can see how simply representing the geometric information is all that is required to create an intelligent component. This tank, represented as a rectangle, has defined circuit and terminal information that relates to the pipe route in this case. See Figure 4.
Figure 4

As with our standard manufacturing components, Black Boxes can also have several circuits defined, with multiple terminals relating to each circuit. A custom entry for the mark associated with each terminal can also be accomplished. Termination type (if applicable), can be associated here as well.
With regards to data reuse, I mention that these can be stored in the manufacturing library and symbols manager. I would further recommend creating a custom library that can be controlled per project. In this manner, each template can be associated to a custom Black Box library for future use. Ie: A P&ID template only shows Black Boxes pertaining to say…tanks and boilers, while a controls template utilizes Black Boxes relating to specialized connectors.
What about a 3D Model? No problem.
While all this is very functional, this information is applied in the 2D environment. What about our 3D routing to gain cable lengths and illustrate work instructions? As with all of our manufacturing components in SOLIDWORKS Electrical, these can also be associated to a 3D model. Black Boxes are no different. Creating CP (Connection Points) on our model is easily achieved with the routing wizard. These models can then be stored in a managed location for use in future projects as well.
The Black Box function can be utilized in many ways. Here at TPM, we take advantage of this feature often with many clients and in many environments.
Please…check it out!!
Robert Stoklosa, Technical Solutions Consultant, TPM, INC.
