The 3DEXPERIENCE platform provides various apps for cloud-based 3D modelling. 3D Sculptor is a role that contains the xShape app which provides subdivision modelling tools. Users can create smooth and freeform shapes in 3D by leveraging a different toolset from traditional mechanical CAD. The simple push-and-pull approach allow users to create the ideal design quickly and easily.
To begin, you can choose from a list of primitive shapes. This will be the starting shape of your design. In this case, we select the QuadBall which is a smooth shape with surfaces divided in multiple directions (9 faces in 6 directions)

(list of primitive shapes available)

(The default level 3 divided faces on the QuadBall)
After the primitive is inserted, you can start sculpting your model by pulling on the faces, edges or vertices. You can also use additional tools like subdivide surface to edit the shape and add additional entities to your model. In this blog, we will introduce some of the tools you can find in the Subdivision toolbar.

(Subdivide Faces increases the subdivision level to break down selected faces)

(Extrude adds thickness to selected faces while maintaining tangency with adjacent faces)

(Use the arrows in the triad to pull down the bottom face)

(Insert loops adds additional mesh lines to the selected ring of edges)
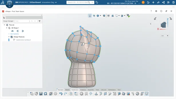
You can also find tools to help you adjust the shape of the model in the fly-out toolbar. There are tools to help you change the edge tangency, align edges and faces, and even add relations to selected entities.

(Using Align Coincident tool to make the bottom faces more “flat”)

(Result of flattening the bottom faces with the Align Coincident command)
With the Symmetry tool on, any changes to the model will be reflected on the opposite side. In xShape, you enable symmetry on your model using a reference plane or face. The Symmetry tool could be toggle on or off, based on the stage you are working.

(By enabling symmetry about the ZX plane, an extrusion on one side will be propagated to the other side)

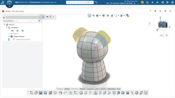
(Adjusting the shape using the pull and push technique. Use the crease edge tool to reduce the smoothness of certain edges)

(Rotate the head part so that the cat is looking upward)

(Further work with the details using a combination of subdivide surface, extrude and pull-and-push techniques)
When working on parts that do not follow the shape of the subdivided faces you can always add a new primitive model. You can create multiple freeform surfaces in the same OGS to be combined later.

(Create a globe for the eyes)

(Adjust the shape of the eye)
To mirror a body to the other side of the model, you need to use the Mirror command in xDesign. Thanks to the 3DEXPERIENCE platform, you could switch between apps with a simple click.

(Switch to xDesign app)

(Features from different apps are added in the same design tree)
You can Edit the feature with ease, double-clicking the feature will open the command in the correct xApp. After applying the color, the model is ready to be published and shared to others in your community.


This model takes about 20-30 minutes to create. As you can see, the model is created on a browser so no installation is required. The design data is also stored online so you’re free to use a personal computer to work from home. You can log into the platform using any internet-connected device and start modelling right away. It doesn’t matter whether you’re using PC, Mac or tablet.
You can find more details about solutions provided by the 3DEXPERIENCE by visiting our company website: https://3dx.ict.com.hk/
We hope you find this alternative way of modeling useful and hope you will enjoy creating more wonderful designs. Thank you.
Written by Jason Tse, Intelligent CAD/CAM Technology Ltd.

