1. 5 Reasons SOLIDWORKS Simulation Premium Users Should Consider 3DEXPERIENCE Works Structural Simulation

3D CADMay 19, 2021

5 Reasons SOLIDWORKS Simulation Premium Users Should Consider 3DEXPERIENCE Works Structural Simulation

What are the top reasons why someone who already uses SOLIDWORKS Simulation…
AvatarNicolas Tillet
Share

SOLIDWORKS® Simulation Premium is the most advanced structural simulation solution embedded in SOLIDWORKS CAD. Now that the 3DEXPERIENCE® platform is available for SOLIDWORKS users with a lot of exciting simulation technology from SIMULIA, one question is often asked: What are the top reasons someone who already uses SOLIDWORKS Simulation Premium should consider 3DEXPERIENCE Works Structural Simulation?

Here are my top five reasons:

1. Solve complex non-linear structural problems faster and with confidence by harnessing the power of SIMULIA Abaqus technology on your SOLIDWORKS designs.

Solve static and dynamic problems with industry-leading Abaqus technology used by simulation experts worldwide.

Run low-speed and highly nonlinear events during your design process: sliding contact combined with large deformation or large strain, nonlinear materials and sequential loading; typical applications are ensuring proper sealing of a rubber part, such as a rubber gasket, which is highly nonlinear, and metal forming process, where multi-steps are required.

Abaqus implicit method is ideal for solving these types of problems.

 

Simulate accurately and efficiently snap fit or snap through nonlinear events. Considered as medium speed, these combine contact with friction and large deformation with possible instabilities.

Abaqus implicit dynamic method is often the most appropriate solution for solving these types of problems.

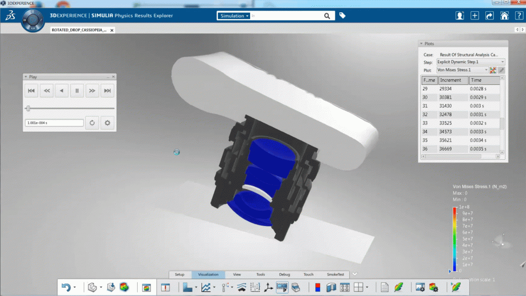
Perform advanced simulation of high-speed dynamic events (less than 1 second types of events) involving complex contacts and nonlinear materials and rapid impact. Typical applications are impact test, drop test, collapse, damage, and failure.

Abaqus explicit method is the best method for solving these types of problems.

 

Abaqus unique contact technology with General Contact for one-click setup is a fast and robust computation of your most complex assemblies.

Abaqus contact algorithm is the most mature, robust, and accurate on the market. There are different ways to set up contact interactions: manually, with Contact Pairs, or automatically, with General Contact. General Contact will save you time on set-up (no need to select faces that are or will be in contact) and during solve time, because Abaqus solves complex contact extremely fast, even on assemblies of thousands of parts.

Advanced meshing tools enable high-quality meshing and accurate results.

Element types and sizes in finite element analysis (FEA) are like pixel sizes and colors in a photo. They have a direct impact on the accuracy of the results

More types of elements mean more types of problems to solve. If we think of a rubber gasket, for example, brick (hexahedral) elements will deform a lot better than tetrahedral elements, so the results will be more accurate. In addition, in the case of metal-forming simulation, Abaqus continuum shell elements solve a complex event with speed and accuracy and provide key thickness output information to better analyze the metal deformation during the manufacturing process.

With 3DEXPERIENCE Works Structural Simulation, you can assess the performance of any geometry type and complex structural scenario with comprehensive and robust meshing capabilities.

2. Perform advanced durability simulation with proven SIMULIA fe-safe technology to ensure product life as well as strength and durability.

Simulation for improving product design should not be about strength and stiffness or optimization alone. Simulation for improving product design is also about product life (how long a product will live before failure, based on repeated loading). Industry requirements and standards are stricter regarding the durability test of a new product design. Physical tests for durability are very lengthy and costly. Simulation is a perfect match for durability as it can provide accurate insights in a short amount of time.

Durability stress and strain-based methods are both required to validate low and high cycle events.

Multi-axial loading is key for realistic simulation and meaningful results.

Without a wide library of fatigue materials with S-N curves, it is challenging to respond to a customer’s fatigue requirements. With more than 350 fatigue materials, Simulation provides plenty of materials that cover most durability scenarios.

3. Run highly nonlinear simulations with better material models and calibrate test data for more realistic and accurate results

3DEXPERIENCE Works Structural Simulation materials library comes with a wide range of customizable materials, including hyper elasticity, metal plasticity, crushable foam, nitinol (super elasticity), concrete, damage properties, and much more.

Existing solutions on the market for calibrating materials for simulation are too difficult or too limited. 3DEXPERIENCE Works Structural Simulation has a dedicated application called Material Calibration that is easy to use and powerful enough to extract material properties from test data, so, for example, it’s ideal for hyper-elastic materials.

4. Speed up complex and large simulations and have access to cloud computing to expand computing capacity with high performance computers.

With complex and large simulations your current simulation solution may run for hours on your local computer. This is problematic because you can’t do other work while the simulation is computing. With the cloud-based 3DEXPERIENCE Works platform all simulations, whatever their type of physics, can run on a local computer or on the cloud. This feature is unique in the market and its value is huge. For example, a complex nonlinear dynamic simulation, like a drop test, will run remotely on the cloud instead of taking hours on your local computer. Your computer will be free to do other work and you will get faster insights, enabling you to make informed decisions.

The other reason for acceleration is the SIMULIA solver technology. For example, consider a nonlinear structural FEA. With just the Abaqus solver you can drastically reduce the solve time of a nonlinear simulation when compared to SOLIDWORKS Simulation.

5. Share, review, and compare simulations results in a web browser to optimize collaboration and make data-driven decisions faster.

Duplicating data, making screen captures, and sending lengthy reports via email can lead to errors and poor communication between teams. To improve data traceability and collaboration between technical and non-technical team members, 3DEXPERIENCE offers the capabilities to search engineering data, search by relationship (find the CAD attached to a simulation or vice versa), and create dashboards for business and technical purposes.

Lightweight simulation results can be easily viewed by anyone involved in a project from any connected device. It is ideal when team members are dispersed among different locations or working from home. Even non-simulation users can participate in web-based reviews to enable more efficient, data-driven decisions.

An intuitive trade-off study application, also available from a web dashboard, makes comparing different design alternatives very easy. From one table, every member of the team can compare different design alternatives and share comments and ideas, which accelerates design decisions.

In summary, my reasons to consider 3DEXPERIENCE Works Structural Simulation are that the SIMULIA Abaqus technology will enable you to solve nonlinear structural problems faster and with more confidence. SIMULIA’s fe-safe technology enables you to test durability issues to ensure product life and strength. The Material Calibration application enables you to extract material properties for more accurate simulation results. High-performance computers on the cloud speed up larger or complex simulations, enabling you to continue your day-to-day work on your computer. And, finally, it is so much easier to share, review, and compare simulation results with your colleagues.

For more information about the 3DEXPERIENCE Works Structural Simulation portfolio, contact your local SOLIDWORKS reseller.

Subscribe

Register here to receive a monthly update on our newest content.

Get the latest articles in your inbox.

Receive updates on content you won’t want to miss!