1. 3DXpert for SOLIDWORKS

3D CADMay 7, 2018

3DXpert for SOLIDWORKS

What is 3DXpert for SOLIDWORKS? 3DXpert for SOLIDWORKS gives you a direct…
AvatarSolid Solutions Technical Team
Share

What is 3DXpert for SOLIDWORKS?

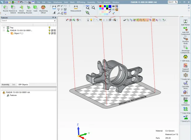
3DXpert for SOLIDWORKS gives you a direct path to additive manufacture by allowing you to prepare, optimise and modify your designs.

The 3DXpert add-in sits inside your software, takes the native SOLIDWORKS data and imports it into the 3DXpert working environment. This then allows you to get your design ready for additive manufacture.

How Can I get access?

To use 3DXpert for SOLIDWORKS, you are required to have an on-subscription license of SOLIDWORKS Professional and a PC with minimum specs of 4 cores, 16GB RAM, as well as a graphics card that supports OpenGL 3.3 and with at least 1GB of memory.

You can download 3DXpert for SOLIDWORKS now.

What is the capability?

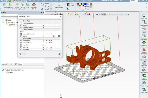
When your part has been transferred into 3DXpert, you can immediately go and check the printability of the part with the software, checking set parameters such as thin walls, minimum hole sizes and gaps.

What is the capability?
Measurement
Printability check

Once this is done, you can optimise the part orientation which will allow you to minimise supports, the build platform and printing time.

Orientation

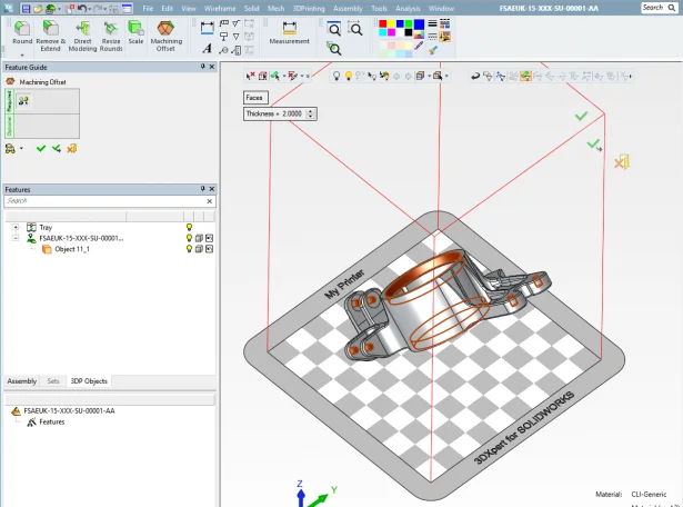
After the desired orientation has been achieved, you can then modify geometry to suit your manufacturing needs. For example, shutting small holes so they can be accurately drilled at a later date, or adding material offsets for areas that need to be machined or threaded.

Remove & Extend

The next step is to create supports; this can be done by automatically detecting areas that need support, or by manual addressing regions.

Support manager
Select template

To minimise material used, a lattice can then be added to the internal geometry and can be graphically shown in real time. In addition to this, to stop material being trapped in the void, you can also add drain holes to allow for the material removal.

Print multiple parts

Now that the part geometry is optimised for printing, the print tray can be set up to print multiple parts. It will also give real time estimate on material volume, cost and time. When this is complete we can calculate and review the slicing ready for printing.

Output geometry

Finally you can output your geometry to the printer as either CLI, a mesh file or a 3MF.

Below is a full list of the products’ capabilities. Standard edition comes with SOLIDWORKS, which can be upgraded to the PRO edition.

Product capabilities

Subscribe

Register here to receive a monthly update on our newest content.

Get the latest articles in your inbox.

Receive updates on content you won’t want to miss!