Who wants to work harder, using the same outdated methods, when new tools are available? Not me! There might not always be an “easy button” …. but sometimes there is: 3D Interconnect. Since its introduction in SOLIDWORKS 2017, I have seen this extraordinary tool come to the rescue of many projects.
The difference between:

and

So why would you care? Well…
- Do you ever work with non-native SOLIDWORKS files? Maybe have to take some quick measurements or validate the design, but it takes minutes or longer to open, if they open at all?
- Ever deal with stubborn STEP, IGS or Parasolid files?
- Ever collaborate with someone who sends you SolidEdge, Inventor, CATIA, NX or Creo/Parasolid files?
In order to enhance the SOLIDWORKS experience, 3D Interconnect is able to work with data from other CAD packages as if it were its own. Complex features, such as a surface created in CATIA, might not translate well into SOLIDWORKS or any other CAD package. But if we can use it as-is, with all its parametric data unchanged, we can incorporate it into our designs and produce better, faster results.
A very important point I need to make is that this tool does not “translate” foreign data into SOLIDWORKS format. It rather “reads” and understands the data as-is. It’s the difference between wondering around a foreign country holding onto a dictionary, hoping the syntax matches and trying to decipher road signs and restaurant menus versus actually speaking and understanding the foreign language. Ok, maybe you’re not a native speaker who knows the culture of the country and its peoples. But, you can communicate and use what you know to enhance your travels.
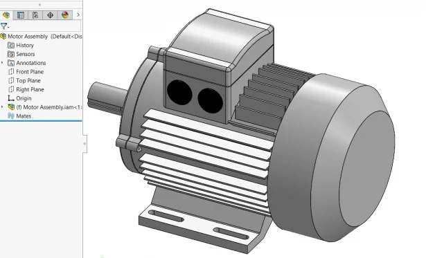
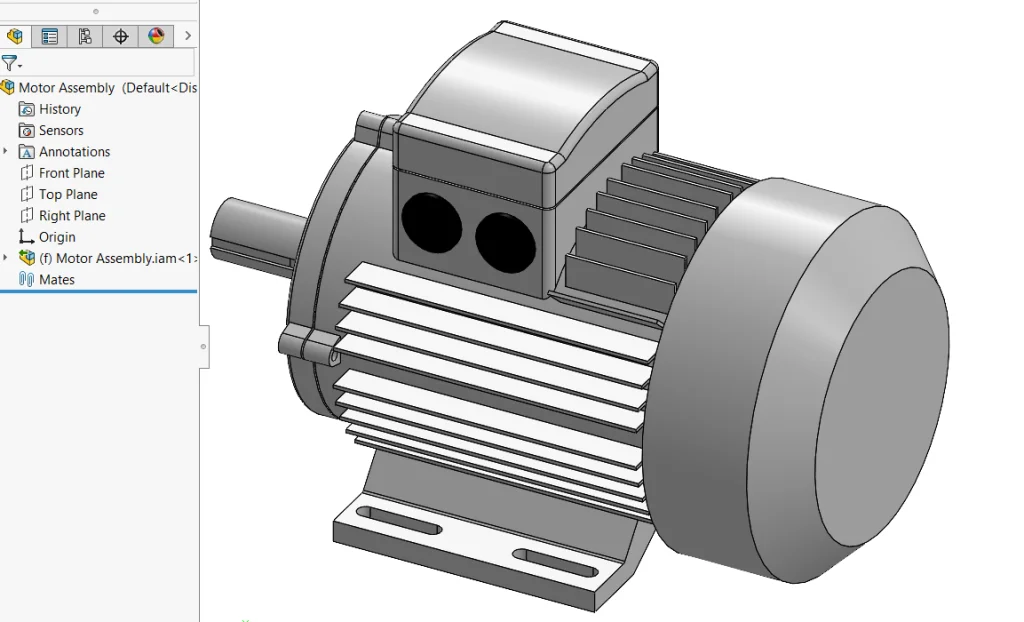
Here is a comparison of opening files with 3D Interconnect ON versus OFF using SOLIDWORKS 2020.

One limitation of 3D Interconnect is that it does not import the design tree of the part or assembly. Since it opens the file in its native format, the design tools and options existing in other CAD packages do not correlate exactly to tools and options in SOLIDWORKS.
Any current limitation of 3D Interconnect has the potential to become available in future versions. Remember, submit your Enhancement Requests through VAR or your Customer Portal.
One of SOLIDWORKS 2020 enhancements is the ability to seamlessly insert a non-native or neutral CAD file into an SOLIDWORKS part or assembly and work with it as it were a native file.
A little housekeeping before we go:
Here is the official list of what SOLIDWORKS 2020’s 3D Interconnect can open:

Turn ON/OFF 3D Interconnect by going to System Options > Import > Enable 3D Interconnect

For more educational videos, tips and tricks visit: https://blog.tpm.com/
Now go import some files!
Cris Ivan • Technical Solutions Consultant • TPM

