I get it. You’re a design warrior and have seen your share of the “latest” and “greatest” software releases come and go. You’ve seen the demos and briefly glanced at those promo emails urging you to “Upgrade Now.” Having been a round this block a time or two, however, you know that sometimes it’s wiser to wait and let them work out those pesky bugs before you upgrade to that new release (ah, hello iOS 8.1 users).
The new release of SOLIDWORKS 2015 might just be the exception to that rule. Let’s take a look at 10 reasons why you might just want to make an exception and upgrade to SOLIDWORKS 2015 now.
Build a Treehouse. Not the type you dreamed of building as a kid but this one will get you equally excited as an adult. SOLIDWORKS Treehouse enables you to get a jump-start on building out the structure of your assembly before you even start designing. Name your components, drag in existing designs, create configurations, and add custom properties—all before doing any new design work.

Automate inspection reports. No more manual, tedious ballooning of drawings. A new feature enable users to balloon SOLIDWORKS drawings with one click using the Inspection add-in and then export projects to the Inspection standalone to record measurements. Quality inspectors can open the inspection projects and have all they need to inspect the parts, record measurements, program their CMM software and import their results.
Cost it before you design it. Reduce waste and cost overruns by predetermining the manufacturing costs of nearly all types of parts early in the design process so you can evaluate the impact of different options or designs. SOLIDWORKS Costing now includes weldments, plastic/cast parts, machined castings and 3D printed parts.

Smaller file sizes. As we get better and better at designing mammoth-size assemblies, resulting file sizes have exploded. Good news on that front. File sizes with SOLIDWORKS 2015 have been reduced by up to 50-80% for typical assemblies and 30-50% for parts so your hard drive will rejoice!
Design electric components in 3D. Engineers tasked with routing complex cables, harnesses and wires in any size assembly know how hard it is to do in 2D. SOLIDWORKS Electrical’s Dynamic Connector tools simplify the design and use of connectors, and new in-line 3D Routing Diagnostics tools identify and resolve routing issues, another huge time saver.

Collaborate on the go. New Collaborative Sharing uses a community-based platform to provide greater connectivity to SOLIDWORKS, eDrawings, and Draftsight. Web2 for Enterprise PDM adds mobile connectivity, meaning you can access your design information now from any device and from anywhere.
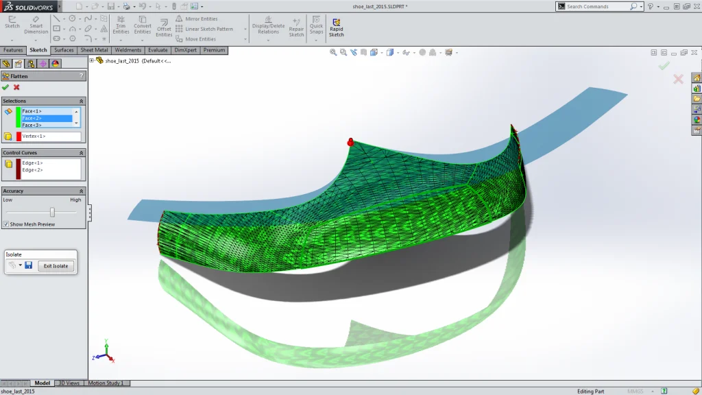
Unwrap those surfaces. Yes, you spoke and we listened. In response to long-standing requests from users, SOLIDWORKS 2015 now includes the ability to “unwrap” a surface onto a flat plane. Flatten Surface allows multiple connected surfaces to be flattened in one operation and includes the option to output directly to DXF/DWG file format.

Big timesavers. Several new enhancements will save you lots of time. The Profile Center mate locates the center of two items to each other regardless of their shape or size. Another nifty new feature, the Split tool enables you split one surface body into two. Selection sets now include faces, edges, features and bodies. Another new feature enables you to select a hidden component in the feature tree and it will temporarily appear in “ghost” form.

Print in 3D. With SOLIDWORKS 2015 you can now print directly to your 3D printer quickly and easily from the Property Manager. Simply select your 3D printer from the drop-down list to have direct control over print resolution, the optional addition of supports and rafts, volume fill percentage and determine if your parts fits within the print volume of your 3D printer.

Go paperless. Yeah, how long have we been hearing about this? While you might be quite adept at juggling both 3D CAD models and drawings, Model Based Definition is where the industry is headed. Like it or not, drawings are eventually going to be phased out, so get out in front of this and learn how you can communicate product and manufacturing information (PMI) in 3D.

Upgrading to SOLIDWORKS 2015 will bring you a wealth of new tools and functionality that will boost your productivity, provide you with more insight into design problems and save you valuable time by reducing rework so you can focus on what you do best: design. Best new is you’ll now have time to build that tree house you’ve always wanted, just now with the flat screen TV, the Barcalounger and mini fridge.


